01 如何快速理解AUTOSAR中是如何实现UDS的
本文将从三个方面介绍,UDS功能如何在AUTOSAR中实现的
1.1 AUTOSAR中哪些模块与UDS相关?

AUTOSAR诊断相关模块(图片来源:QSAR)
DCM模块主要负责车辆电子系统与外部诊断工具之间的通信,实现诊断信息的传输和处理。
DEM模块主要负责处理和存储诊断事件(即故障和错误)及相关数据,如故障码(DTC)、故障状态字节、故障发生计数器、冻结帧数据等。
1.2 什么是Dcm

Figure 7.1: Possible interaction between the submodules in the DCM
1.2.1 DSL

DSL子模块提供了以下功能,它确保了诊断会话的安全性、可靠性和高效性:
会话处理:负责处理诊断会话的开启、维持和关闭;
应用层定时处理:管理超时时间、请求间隔以及响应等待时间等,以确保诊断过程的顺利进行;
特定响应行为;
每个诊断连接的身份验证状态处理;
1.2.2 DSD
DSD(Diagnostic Service Dispatcher)是DCM的一个重要子模块。DSD的主要职责是处理报文的统一校验及将报文分发到内外部处理模块,它是DSL与DSP之间的桥梁,具有承上启下的作用。

DSD功能描述:
支持诊断服务标识符检查和诊断消息适配:检查其诊断服务标识符(SID)的有效性。这确保只有受支持的服务请求被进一步处理;
处理“suppressPosRspMsgIndicationBit”;
验证功能:对诊断请求的初步验证,包括检查请求的格式、长度、数据范围等是否符合协议要求;
检查格式和子功能支持;
将诊断消息分发到DSP子模块;
组装正面或负面响应;
启动传输。
1.2.3 DSP
DSP(Diagnostic Service Processing)子模块负责处理实际的诊断服务(或子服务)请求,是处理实际诊断服务请求的核心部分。

DSP子模块功能描述:
检查格式和子功能支持;
组装响应;
负面响应代码处理;
诊断模式声明组:处理与诊断模式相关的请求,这些模式可能包括默认会话模式、扩展会话模式等。
环境条件依赖的执行:某些诊断服务的执行可能受到车辆当前环境条件(如发动机运行状态、车速、温度等)的限制
发送/接收通信;
传递SwDataDefProps属性从DEXT文件到Dcm Service SW-C;
异步调用。
02 从交互关系理解Dcm

职场信息交换(来源于网络)
软件的本质即交换,即模块与模块之间的信息交换;
诊断的本质在于信息交换
如何找到模块交互的信息?搞明白一个模块的内涵,最简单入手的就是先了解这个模块的接口,提供了参数?
2.1 如何简单的理解PDU?
PDU是在通信网络中传输的数据单元,PDU负责封装和传递应用层数据,使得不同的模块和设备能够互相交换信息。

依据通讯OSI分层模型,AUTOSAR分别定义了I-PDU,N-PDU,L-PDU用于不同的数据层;
- PDU(交互层PDU):应用层信号的通讯数据单元,对于诊断I-PDU为n个N-PDU经过TP层打包封装组成;
- N-PDU(网络层PDU):指单帧,首帧,连续帧,流控帧;
- L-PDU(数据链路层PDU):包含CAN ID、Data Length和Data等信息;


2.2 诊断发送

Figure 9.9: Dcm to CanTp PDU transmission
关联PDU发送的主要函数有:
PduR_Transmit()
Dcm_CopyTxData()
Dcm_TpTxConfirmation()
PduR_CanTpCopyTxData()
CanTp_Transmit()
例子:
Dcm -> PduR:
I-PDU: 62 F1 90 31 32 33 34 35 36 37 38 20 20 20 20 20 20 20 20 20
PduR -> CanTp:
I-PDU: 62 F1 90 31 32 33 34 35 36 37 38 20 20 20 20 20 20 20 20 20
CanTp -> CanIf:
N-PDU[FF]: [10 14] 62 F1 90 31 32 33
N-PDU[CF]: [21] 34 35 36 37 38 20 20
N-PDU[CF]: [22] 20 20 20 20 20 20 20
2.3 诊断接收

关联PDU接收的主要函数有:
Dcm_StartOfReception()
PduR_CanTpStartOfReception
Dcm_CopyRxData()
PduR_CanTpCopyRxData
Dcm_TpRxIndication
PduR_CanTpRxIndication
例子:
CanTp
N-PDU[FF]: [10 14] 2E F1 90 31 32 33
N-PDU[CF]: [21] 34 35 36 37 38 20 20
N-PDU[CF]: [22] 20 20 20 20 20 20 20
PduR
I-PDU: 2E F1 90 31 32 33 34 35 36 37 38 20 20 20 20 20 20 20 20 20
Dcm
I-PDU: 2E F1 90 31 32 33 34 35 36 37 38 20 20 20 20 20 20 20 20 20
03 从配置参数理解Dcm
AUTOSAR中的配置扮演着至关重要的角色,它对于确保汽车电子系统的灵活性、可重用性、可扩展性和互操作性具有重要意义。如下展示对Dcm学习比较有益的几个配置框图,并仅对其中部分做解释说明,详细的配置参数说明请参阅AUTOSAR标准规范。
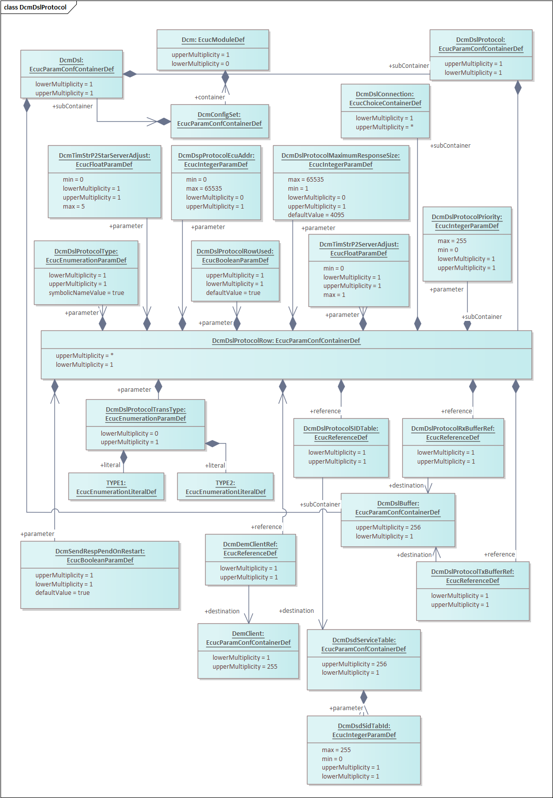
3.1 DcmDsl


AUTOSAR DCM: DcmDslProtocol configuration overview
前文所述的Dsl时间管理功能,则可以从配置DcmDslProtocolRow看出。


AUTOSAR DCM: DcmDsdSubService configuration overview
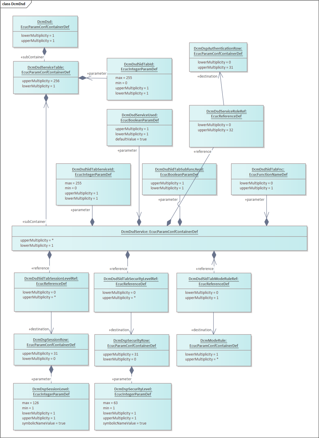
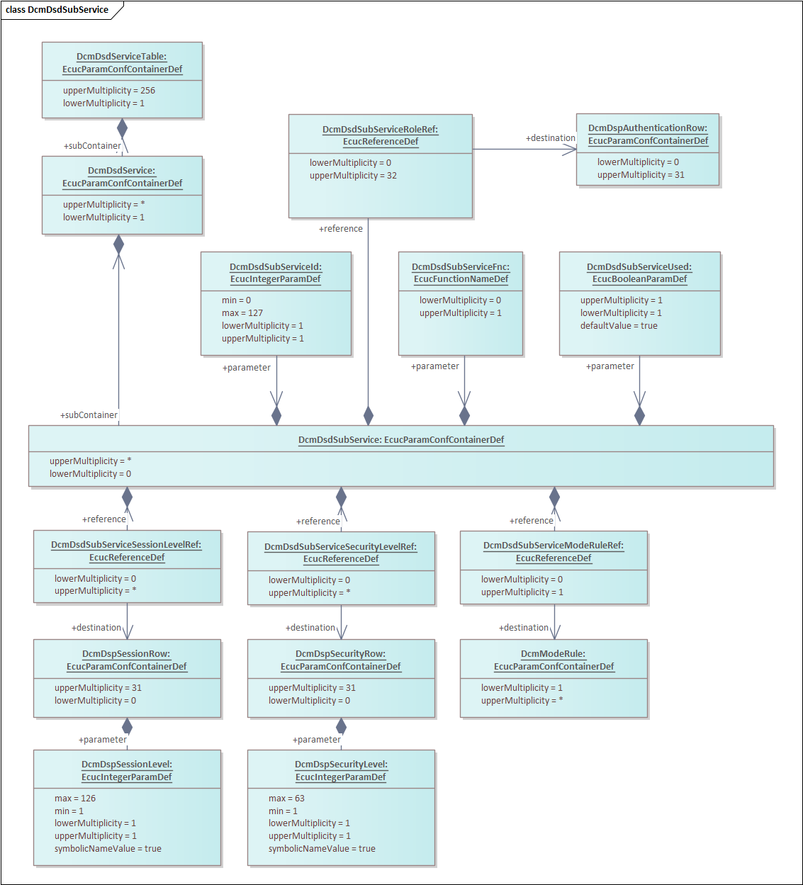
DcmDsdSubService中主要包含支持的子服务的配置信息,包含Session,Security,SubID等。
AUTOSAR DCM: Did配置04 从软件代码理解Dcm
详细软件代码参考Q版AUTOSAR----QSAR,开源网址:
05 快速学习UDS推荐技巧
自己编辑做CDD/ODX文件,使用CANoe测试;
基于开源软件QSAR,依葫芦画瓢修改诊断协议栈的软件,并验证。
参考文件:
[1] AUTOSAR R22-11 - AUTOSAR_SWS_DiagnosticCommunicationManager
[2] AUTOSAR R22-11 - AUTOSAR_SWS_DiagnosticEventManager
[3] AUTOSAR R22-11 - AUTOSAR_SWS_PDURouter
[4] AUTOSAR R22-11 - AUTOSAR_SWS_CANTransportLayer
[5] UDS基础知识介绍 – 汽车电子与软件
[6] Autosar通信入门系列02-一文看懂各层PDU_autosar pdu-CSDN博客
[7] CAN诊断轻松入门第一讲-网络层与应用层基本知识讲解 - 知乎 (zhihu.com)
[8] CAN诊断轻松入门第二讲-UDS服务讲解 - 知乎 (zhihu.com)
[9] CAN诊断轻松入门第三讲-DTC知识讲解 - 知乎 (zhihu.com)
[10] 《UDS协议从入门到精通》系列——到底什么是DTC?_uds dtc-CSDN博客
[11] ISO14229-1, Unified diagnostic services (UDS) – Part 1: Application layer (Release 2015)
[12] ISO15765-2, Road vehicles – Diagnostics on Controller Area Networks (CAN) – Part2: Network layer services
[13] 小公司如何使用“AUTOSAR”?– 汽车电子与软件
[14] 介绍一款开源的AUTOSAR-QSAR – 汽车电子与软件
文章转载自公众号:汽车电子与软件

