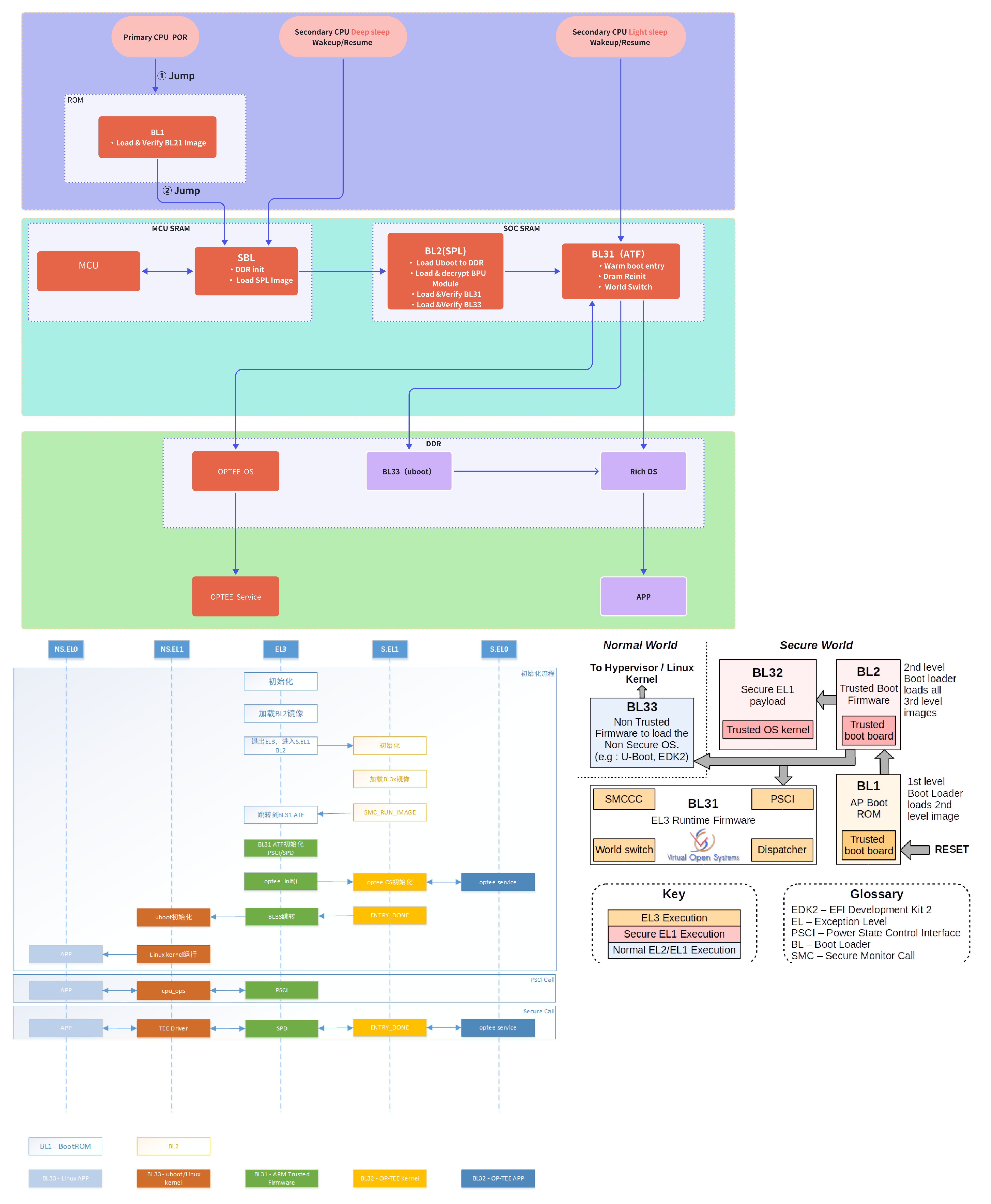
https://wfe98ct7by.feishu.cn/docx/YHDvddtgUon1XmxbO8ncZ0fFnsh?openbrd=1&doc_app_id=501&blockId=G4vNdj4SboaMc9xcoWdcLxE3nxh&blockType=whiteboard&blockToken=Ed2WwbFpThqYuwbh7o8cRc5EnLf#G4vNdj4SboaMc9xcoWdcLxE3nxh