#01
前 言
行业内的小伙伴门基本都知道电子元器件的车规级测试标准是AEC标准,电子元器件通过AEC-Q认证测试后才能宣称是车规级器件。比如一颗车规级芯片一定是通过了AEC-Q100测试的,然后才具备了车载应用的条件(用在ECU上)。同理,对于一个汽车电子零部件或者说ECU来讲,也只有通过相应的车规级测试后才具备了车载应用的条件(安装在车上),这个测试就是我们通常说的DV测试。但是DV测试并不像AEC规定元器件测试那样直接和详细,同时,DV测试依据的标准也不像元器件那样简单,标准来源非常多,有ISO的,也有IEC的,有国标,也有企标,测试也比较复杂。ECU的车规级试验这个话题涉及面非常广,也很少有文章专门深入的讲解这个话题,刚好最近几个项目需要重新梳理DV测试,就想趁此机会也做一个汇总和整理,同时也和广大同行做一个交流。
注:本文主要内容均节选自作者新书《广义车规级电子可靠性设计与开发实践》,由机械工业出版社于2024年6月份出版,节选时进行了改编。
本文内容较多,且几乎都是干货,加之标准类内容阅读难度本身较大,但又都是我们工作过程中离不开的,建议大家收藏阅读,在后续工作需要时可以随时查阅。目录如下:
1.DV试验
2.DV及PV的区别
3.试验标准
3.1 强制性国家标准
3.2 推荐性国家标准
3.3 OEM的相关标准
3.4 各标准之间的关系
3.5 怎么阅读标准
4.ECU的DV试验标准简介
5.电气环境相关试验标准
6.EMC相关试验标准
6.1干扰/骚扰/发射
6.2抗干扰
#02
DV试验
电子模块为满足车载应用的要求,在开发过程中及量产前均需要进行一些功能及性能的测试及试验,电子模块通过车规级试验是电子零部件车载应用的基础,电子模块在拿到测试报告后才说明产品通过了设计验证即DV,产品设计才可以冻结,然后才可以量产装车。DV测试报告需要提交给OEM,有条件的OEM还可能会进行抽样复测。所以DV测试实际上就是一个电子模块的车规级认证测试,测试通过后才表明这个产品满足了车载应用的要求。

一个RFQ的部分时间节点信息(来源:左成钢)
汽车电子产品测试通常可分为研发阶段测试、设计验证(Design Validation,DV)测试和量产后的产品验证PV(Product Validation,PV)测试。从侧重点上来讲,研发阶段的测试着重于产品的功能、性能、可靠性及参数等方面的测试,PV则侧重于检验产品大批量生产的工艺、质量稳定性及一致性。
DV测试作为检验汽车电子零部件产品硬件及结构设计质量的一种测试手段,是一个重要的时间节点。DV测试通常意味着产品设计的定型,因为硬件设计及结构设计在DV试验前需要设计冻结,即不再允许进行任何设计更改,DV试验结束后产品才可以试装,然后才被允许进入小批量试生产阶段,最后通过PV后才能真正量产。
#03
DV及PV试验的区别
对于不是很了解汽车电子产品测试的人,通常很难讲清DV及PV的差异。DV是指设计验证(Design Validation),是主要用于检验汽车电子零部件产品硬件及结构设计质量的一种测试手段,DV测试项目及等级通常依据OEM的企业标准(没企标的按国标或ISO标准)进行,产品通过试验后才能进入量产阶段。
PV是指产品验证(Product Validation),用于检验产品生产过程的可靠性,一般测试项目来自于DV,但相较DV要少得多,PV更侧重于检验产品大批量生产的质量稳定性及一致性。
DV试验要求必须是模具件,也就是硬模件,3D样件或软模件是不行的,而PV试验要求必须是工装样件(Off Tooling Samples,OTS)样件,即全工装状态下非节拍生产条件下制造出来的样件,比如通用汽车GMW3172(电气/电子元件通用规范-环境/耐久性标准)中就对DV样品提出了要求,如下:

通用汽车GMW3172标准对样品的要求(来源:左成钢)
但目前随着行业竞争的加剧,车型研发周期也在普遍压缩。比如过去整车开发周期大概在3~4年左右,而零部件则通常在2~3年左右,但目前行业内普遍将整车开发时间缩短到3年内(比如小米就是花了三年时间造出了第一台车)甚至2年内,零部件则缩短到2年内,甚至更短。开发周期缩短后,虽然整体所遵循的开发阶段及开发流程都是一样的,但是有些活动就会被压缩,比如PV测试。目前汽车电子零部件行业就存在较多的DV与PV合并进行,常称为DV PV Combined,也就是说两个试验合并一起做的意思,这样可以节省时间,降低成本。这样在DV做完后,如果试装OK,就可以先小批量,然后PPAP,然后直接上量产了。
所以现在我们可以看到有些RFQ中已经不怎么提PV了,但是对Tier 1来讲,DV和PV合并测试,DV就要起到PV原本应该要有的作用,比如DV测试就必须要用模具件,同时还必须是工装样件,测试项目也必须根据产品类型及测试经验做适当调整。
#04
试验标准
汽车行业标准众多,既有整车级的,也有零部件级的;既有强制性的,也有推荐性的。以中国为例,根据国家标准全文公开系统网站数据(openstd.samr.gov.cn),关于道路车辆的推荐性国家标准,截止2024年,现行的一共706项,而强制性国家标准共128项。
强制性国家标准是对保障人身健康和生命财产安全、国家安全、生态环境安全以及满足经济社会管理基本需要的技术要求,必须强制执行的标准。推荐性国家标准是由国家标准化管理委员会组织制定的,为满足基础通用、与强制性国家标准配套、对各有关行业起引领作用等需要的标准。
1. 强制性国家标准
中国的标准分强制性标准(以GB开头)和非强制性标准(即推荐性标准,以GB/T开头),对于汽车行业也是如此。截至2024年1月,国家标准化管理委员会已批准发布的汽车(含摩托车)强制性国家标准共128项,其中,适用于乘用车的强制性国家标准共70项。适用于商用车的强制性国家标准共85项。新能源汽车领域相关国家标准共84项,智能网联汽车领域相关国家标准共43项。
乘用车及商用车行业的强制性国家标准主要涉及到4个方面:一般安全、主动安全、被动安全、环保与节能。如下图所示。图中的标准号已按照商用车及乘用车进行了划分,同时给出了标准涉及到的方面,如雨刮、防盗装置、车速表、喇叭等相关标准就属于一般安全,而制动灯、昼行灯、前/后雾灯、倒车灯、驻车灯、轮胎、转向系统、制动系统等就属于主动安全方面。

2024版汽车国家标准体系-乘用车(来源:中汽中心)
适用于商用车的强制性国家标准共85项,如下图所示:

2024版汽车国家标准体系-商用车(来源:中汽中心)
2. 推荐性国家标准
关于道路车辆的推荐性国家标准,根据国家标准全文公开系统,截止2024年10月,现行的一共706项,如下图所示。

道路车辆的推荐性国家标准(来源:国家标准全文公开系统)
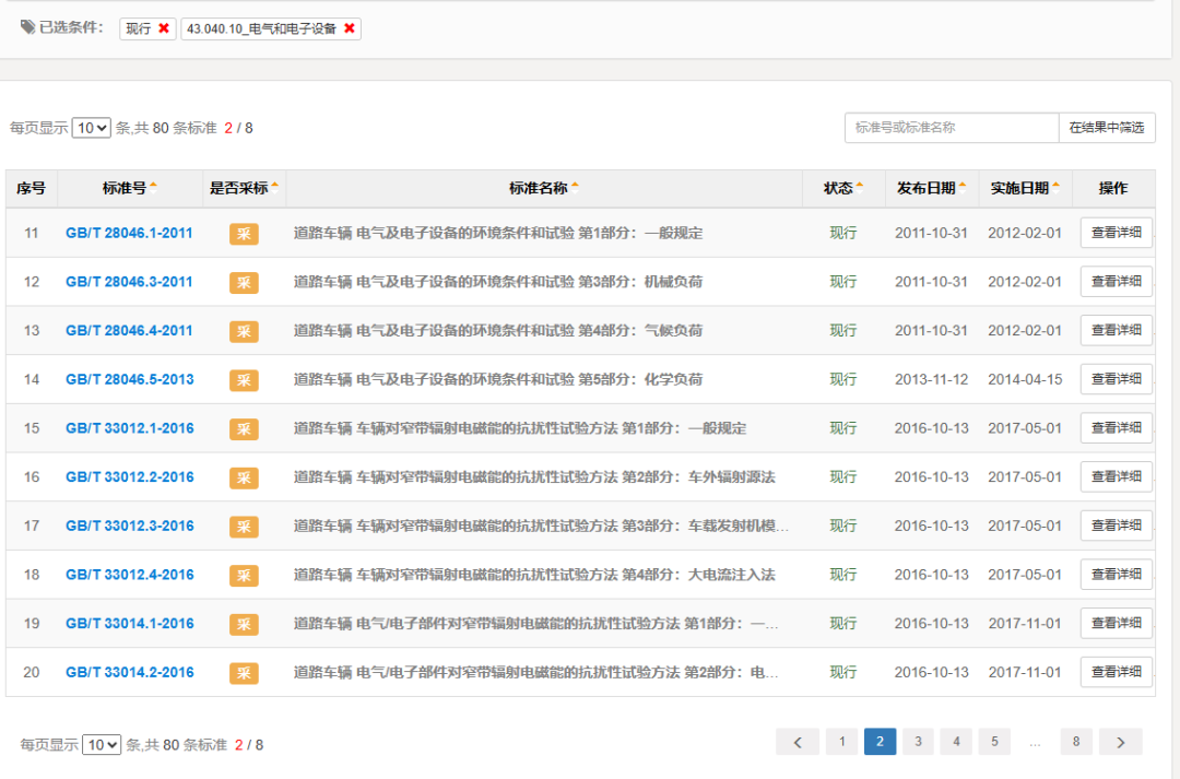
比如我们常用的关于汽车电子电气的标准都可以通过【43_道路车辆工程/道路车辆装置/电气和电子设备】下面来找,比如最常用的GB/T 28046标准,如下图所示:

道路车辆的推荐性国家标准(来源:国家标准全文公开系统)
新能源汽车领域相关国家标准共84项,均为非强制性标准(即推荐性标准,以GB/T开头),主要涉及到4个方面:电动汽车整车、关键系统及零部件、基础通用、能源补充系统,如下图所示:

2024版汽车国家标准体系-新能源汽车(来源:中汽中心)
智能网联汽车领域相关国家标准共43项,均为非强制性标准(即推荐性标准,以GB/T开头),主要涉及到4个方面:产品及技术类标准、基础类标准、信息安全类标准、功能安全类标准,如下图所示:

2024版汽车国家标准体系-新智能网联汽车(来源:中汽中心)

国家标准全文公开系统网站(来源:国家标准全文公开系统)

工标网标准查询(来源:工标网)
比如找电子电气设备,一下就能找到我们常用的一些标准,网站还会显示出标准的编号、名称、发布部门、实施日期、状态等,如下图所示:

工标网标准查询(来源:工标网)
比如汽车电子零部件电气试验常用的标准GB/T 28046.2-2019,点开后就能看到标准的详细介绍,比如:英文名称、替代情况、采标情况、发布日期、实施日期、起草人、出版日期等,信息比国家标准全文公开系统要详细得多。

在工标网还可以直接购买标准,如下图所示:

可能有很多小伙伴不太清楚标准通常都是要购买的,平时需要看标准时都是网上去找了下载的,所以我就在这里大概讲一下。抛开盗版的标准不谈,很少有标准是免费的,包括大家常见的ISO、SAE、IEC等国际标准,GB国标也是要购买的,就是价格没那么高。笔者曾经购买过一个SAE标准,花了700多人民币,而GB/T 28046.2-2019只要40多块钱。制定标准需要组织,需要人,就一定需要资金。虽然这些组织基本都是非营利性组织,但组织运转也是需要资金支持的。另外,工业标准本身就是市场的产物,本身就是商品,制定标准的成本实际上就是分摊给那些从标准中获益的机构。比如DIN(德国工业标准)的60%的工作是通过标准的收费来支撑的。比如我们来看一下这个SAEJ 3018,是和自动驾驶道路测试相关的标准,价格是87美金。

SAEJ3018标准价格(来源:SAE)
3. OEM标准
在汽车行业,大多数OEM会要求Tier 1按照车企的标准来做试验,国内的OEM一般都参考国标、国际标准或其合资伙伴的标准来制定其相应的企业标准,而外资品牌通常都有其成熟的企业标准,并且某些测试项目是ISO/IEC标准中是没有的,比如福特、大众的不少标准都是略高于ISO/IEC标准的。整体来说,各个OEM的标准基本上大同小异,一个Tier 1的零部件通过了一家OEM的试验标准,通常也可以通过其他家的试验标准;而且Tier 1在设计产品时也会加入自己的设计要求来尽量满足整个行业的测试标准,以便于提高产品在整个行业的通用性,降低零部件的定制化属性。
在汽车行业,电子零部件通常都采用定点招标的开发方式。在Tier 1拿到项目后,OEM的试验标准会同项目开发需求(即SOR)一起发给Tier 1,Tier 1在产品硬件及结构设计完成后,需要按照OEM的试验标准及要求对产品进行测试,这个测试主要用于验证产品的硬件及结构类设计,这就是常说的DV试验,在DV试验完成后,产品的硬件及结构设计就可以冻结,软件可以继续保持更新。
对电子零部件来讲,各OEM的企业标准本质上差异并不大,基本都是参考相关的IEC/ISO标准而制定的,可以看作是相关国标标准的延伸,而国家标准也大都是参考这些国际标准的。
以通用汽车GM的企业标准为例:
1) 环境试验
GMW3172是通用汽车的电气/电子元件通用规范-环境/耐久性标准,标准参考了ISO 16750-2,3,4等标准,如下图所示。

通用汽车的GMW3172标准(首页部分)
2) EMC试验
GMW3097是通用汽车的电气/电子元件及子系统电磁兼容性通用规范标准,标准参考了IEC CISPR25、ISO 10605、IS0 7637-1,2,3、ISO 11452-1,2,4等标准,如下图所示。

通用汽车GMW3097标准(首页部分)
GMW3091是车辆电磁兼容通用规范标准,标准参考了IEC CISPR25、ISO 10605、ISO 11452-1,2,3等标准。
另外,以一汽轿车的企业标准为例:
1) 环境试验
Q/FC-CA06-003A为乘用车电子电器零部件通用技术要求标准,参考了ISO 16750、ISO 20653等标准。

一汽轿车Q/FC-CA06-003A标准(部分)
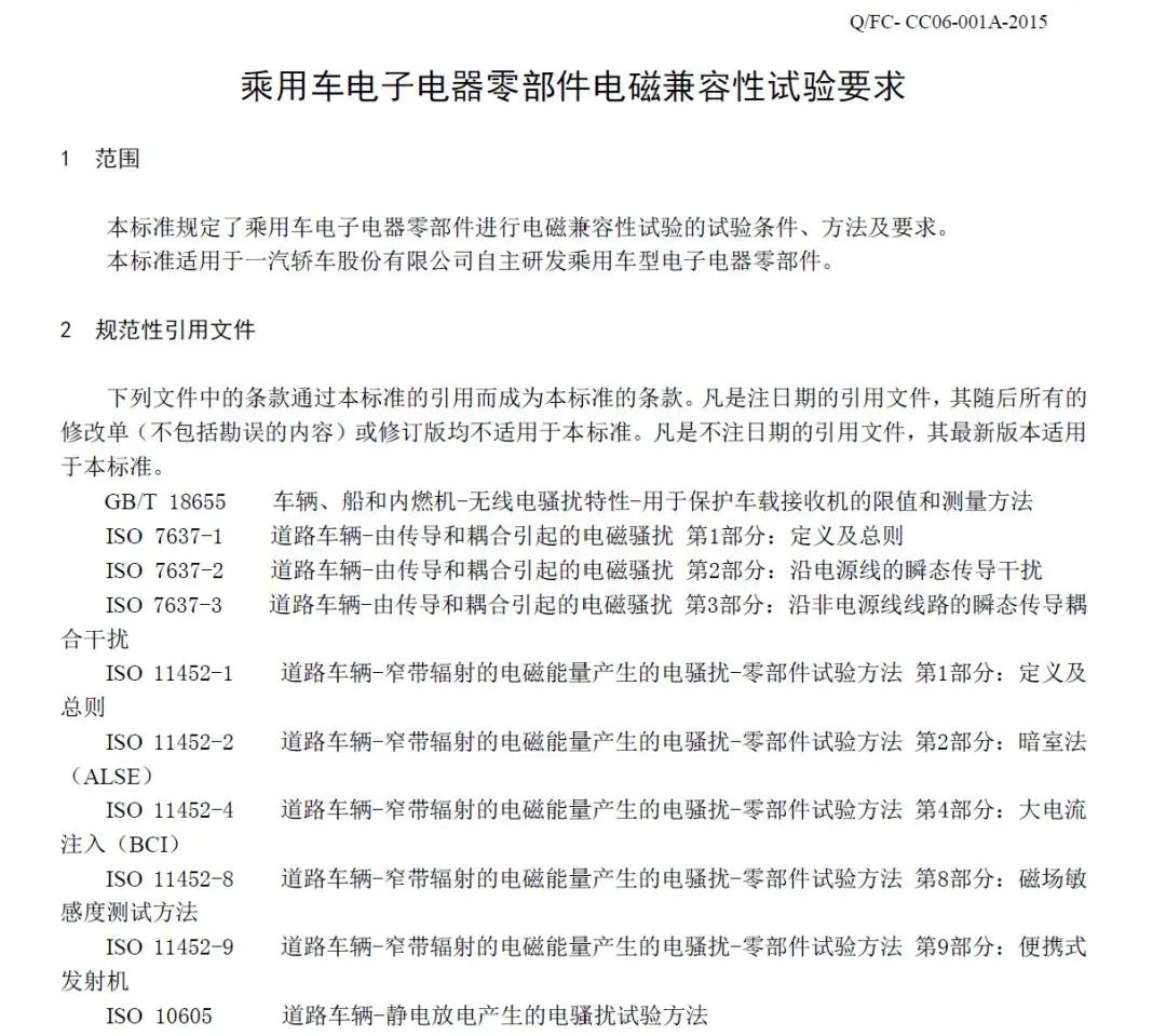
2) EMC试验
QFC-CC06-001为乘用车电子电器零部件电磁兼容性试验要求标准,标准参考了GB/T 18655、IS0 7637-1,2,3、ISO 11452-1,2,4,8,9、ISO 10605等标准。

一汽轿车QFC-CC06-001标准(部分)
4. 各标准之间的关系
在汽车行业的所有标准中,推荐性标准达到706项,为强制性标准128项的近6倍,占比达到84.7%,可见推荐性标准的数量是占绝大多数的,而通常用到最多的也正是这些推荐性标准。对于汽车电子零部件来讲,如功能或应用涉及到相关的强制性国家标准,就必须先满足强制性国家标准;如零部件功能或应用不涉及,则只需要满足相关推荐性国家标准或企业标准即可。下图即为汽车电子零部件相关行业标准之间的关系。

汽车行业相关标准之间的关系(来源:左成钢《广义车规级》)
如图中所示,从电子元器件到零部件,再到整车,电子元器件依据的是AEC标准;ECU等电子零部件以及整车需要同时依据国家标准及企业标准,而企业标准通常来自于或基于国家标准及ISO/IEC等国际标准,我国的国家标准通常也是采用ISO/IEC等国际标准。
以EMC中的CI测试为例,大家基本都是基于ISO 7637,我们可以用大众VW的标准TL82066与通用GM的标准GMW3097做个对比,结果如下。从对比中可以来出来,测试的脉冲及测试项基本一致,只是参数有所调整,这些不同的参数对于三方试验室来讲,都是已经在测试设备中设置好了的,你只需要告诉试验室你依据的标准就行了。

VW的TL82066与GM的GMW3097标准对比(来源:左成钢)
5. 怎么阅读标准
ISO/IEC等国际标准可以看作是所有标准的元标准,无论国标、企标等其他标准,大都是采用国际标准进而制定出的标准。以环境试验国标GB/T28046为例,就是参考的ISO 16750,如下图所示,采标就是指采用国际标准和国外先进标准。

国标与国际标准(来源:左成钢)
对初入行或想了解汽车行业标准的小伙伴们,建议从ISO/IEC等国际标准入手,建议读英文原文,并且要多读,反复读。不要试图一次从头读到尾,一般人做也不到。可以跳着读,也可以先挑自己需要的部分读,或者感兴趣的章节去读。
比如经常用到的电气测试标准ISO 16750,一共有5个标准,如果我们要看电气测试,那么就看ISO 16750-2电气负荷,要看环境中的温湿度测试,就看ISO 16750-4气候负荷。比如要看电气测试中的启动特性,那就直接找到ISO 16750-2的4.6.3部分,标准会告诉你此试验的目的是为了检验DUT在车辆启动时的性能,同时会给出详细的测试方法、测试的波形、特性参数等,同时会告诉你在车辆启动期间工作的有关DUT的功能状态应达到A级。ISO 16750-2标准对启动特性部分的规定如下:

ISO 16750-2启动特性部分(来源:ISO 16750-2)
如果看到这里你又想知道等级A是什么意思,那就可以继续去看ISO 16750-1:General一般规定。这里顺便讲一下,一般系列类的标准,第一个标准通常都是做一般规定的,如下图所示:

ISO 16750-1一般规定(来源:ISO 16750-1)
找到第6部分的6.2,规定了等级A,即试验中和试验后,装置/系统所有功能满足设计要求。

ISO 16750-1对等级A的规定(来源:ISO 16750-1)
#05
ECU的DV试验标准简介
ECU作为电子零部件,DV测试涉及到的标准众多,但大体可以分为环境(电气、机械、气候、防护等)及EMC(干扰及抗干扰)两方面。抛开OEM标准不谈,常见的标准可以汇总如下,下表同时给出了国标和国际标准的对应关系。

汽车行业电子零部件DV测试相关标准(来源:左成钢)
如上表所示,环境相关试验又可以细分为电气、机械、气候、防护相关类试验,涉及到的标准就是我们常说的ISO 16750,对应的国标就是GB/T 28046。而EMC试验标准较环境标准更多,标准也更复杂,更难理解,但大体可以分为两大部分:干扰(骚扰)/发射和抗干扰,比如国际标准CISPR 25是关于干扰(骚扰)/发射的,对应的国标是GB/T 18655,这也是一个很常用的标准。
上表的标准只是汇总了最常见的测试标准,并非所有标准。同时,无论国际标准还是国家标准也都在持续的更新,但对我们具体使用来讲,熟悉了一个标准后,即使标准进行了更新,我们看起来也会比较轻松。
#06
电气环境相关试验标准
环境相关试验又可以细分为电气、机械、气候、防护相关类试验,如下表所示:

电子零部件环境相关试验标准(来源:左成钢《广义车规级》)
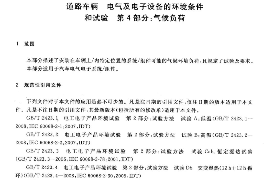
从上表可见,环境相关试验主要是GB/T 28046,标准的名称是道路车辆 电气及电子设备的环境条件和试验(Road vehicles—Environmental conditions and testing for electrical and electronic equipment),标准一共分为5部分,标准采用了ISO 16750国际标准,但需要注意的是,ISO 16750的5个标准(1-5)已全部升级为ISO 16750-1/2/3/4/5:2023,发布时间为2023年7月,对应的国标则尚未更新,故上表仍沿用上一版本。

GB/T 28046采标情况(来源:国标公开系统,工标网)
同时GB/T 28046标准还引用了《GB/T 2423电工电子产品环境试验》系列标准,如温湿度、温度变化、盐雾、碰撞、跌落、振动等标准,同时考虑了以下环境因素:

GB/T 28046引用文件(来源:GB/T 28046.4)
环境相关试验按照标准可以分为电气、机械、气候及防护相关几类,但在实际的试验中,则通常按照试验的类型及客户要求对样品进行分组及试验,而非直接按照标准规定的项目对样品进行试验。
#07
EMC相关试验标准
汽车电子零部件产品相关的EMC试验标准较环境标准更多,标准也更复杂,更难理解,但大体可以分为两大部分:干扰(骚扰)/发射和抗干扰,抗干扰部分的试验标准要更多一些,如下图所示:

汽车电子零部件EMC试验标准(来源:左成钢《广义车规级》)
1. 干扰(骚扰)/发射
干扰,也被称为骚扰,相关的试验通常被称为发射测试,相应的试验标准如下表所示:

干扰(骚扰)/发射相关试验标准(来源:左成钢《广义车规级》)
GB/T 18655标准为推荐性国家标准,主要参考国际标准IEC CISPR 25,仅适用于零部件,同时涵盖了传导干扰/发射(Conducted Emission,CE)测试及辐射干扰/发射(Radiated Emission,RE)测试两部分。
GB/T 21437.2的为推荐性国家标准,参考国际标准ISO 7637-2,主要内容是规定沿电源线的瞬态抗干扰试验的,但其中有一部分规定了瞬态传导干扰(Conduction Transient Emission,CTE)试验。
而GB 34660-2017标准为强制性国家标准,同时涵盖了整车及电子/电气零部件,标准同时参考了GB/T 18655(干扰/发射)、GB/T 21437.2(沿电源线的电瞬态传导发射和抗扰性)、GB/T 33012(整车辐射抗扰性)、GB/T 33014(零部件辐射抗扰性)、CISPR 12(整车)等标准。
2. 抗干扰
关于抗干扰的标准较多,甚至可以说是所有EMC标准中最多的。但简单来讲,抗干扰主要分为两部分:传导抗干扰与辐射抗干扰,其中传导抗干扰最常用的标准是GB/T 21437.2(ISO 7637-3)沿电源线,而GB/T 21437.2(ISO 7637-2)非电源线(通常指信号线)的标准则依据具体零部件类型和客户要求而定。因GB/T 21437对传导抗干扰的两个脉冲的相关规定移到了GB/T 28046.2中,所以相关标准还必须包含上GB/T 28046.2,这个在4.6.2第2小节有详细描述。
辐射抗干扰的标准为GB/T 33014,对应的国际标准为ISO 11452,标准一共有9个,每个标准均一一对应。除标准第一部分外,标准的2、3、4、5、7、8、9、10共8个标准均为对不同测试方法的规定,但常用也就两个:第2部分:电波暗室法(Absorber-lined shielded enclosure,ALSE,装有吸波材料的屏蔽室,简称电波暗室,电波暗室法又称为ALSE法或自由场法)和大电流注入法(BCI)。抗干扰相应试验标准如下表所示:

抗干扰相关试验标准(来源:左成钢《广义车规级》)
限于篇幅,本文初步介绍了ECU的车规级试验即DV测试,包括什么是DV测试,DV与PV的关系,相关的试验标准等,详细的DV测试标准介绍及测试方法将在接下来的几篇文章中进行介绍,敬请期待。
本文转载自公众号:汽车电子与软件
作者:左成钢
原文链接:https://mp.weixin.qq.com/s/EgKK0MkQPGX6bhZ6EKMmdg
