1. 功能概述¶
2. main域上下电及状态查询示例代码¶
注意
注意以下章节中的截图,在不同的版本上可能会有一些差异,只要关键信息部分一致即可。 请结合其中提到的验证方法做进一步确认。
2.1. MCU对Acore进行上下电接口及命令说明¶
地平线版本中可使用如下命令:
效果确认: 1. 当对Acore进行下电,MCU会有如下打印:

此时MCU正常,Acore因为下电串口无法交互;
当对Acore进行强制下电,MCU会有如下打印:

此时MCU正常,Acore因为下电串口无法交互;
当对Acore进行上电,MCU会有很长的打印,MCU走完相关流程后,会有如下关键打印:

同时Acore会进入kernel:

并可以正常进行命令行交互;
2.2. MCU读写bootflag接口及命令说明¶
地平线版本中可使用如下命令:
效果确认:

示例代码中会尝试对bootflag进行读取/修改/恢复的流程;后边的数值代表对应boot标志,可以查询相关头文件。
2.3. MCU获取Acore power状态接口及命令说明¶
地平线版本中可使用如下命令:
效果确认:

示例代码中尝试去获取状态并打印出对应通过函数获取到的Acore power状态。
3. main域reset示例¶
调用如下接口后,如果有接Acore串口,可以看到Acore串口有重启并再次正常进入kernel,并且Acore的命令行可以进行正常交互。
3.1. main域reset接口说明¶
4. J6X全部下电示例¶
调用对应接口,MCU和Acore都下电,两者的命令行都无法进行交互。要想重新启动,需要断电重启。
4.1. 全部下电接口说明¶
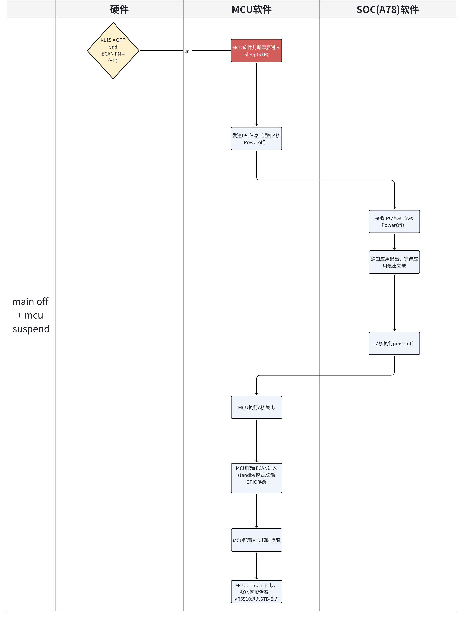
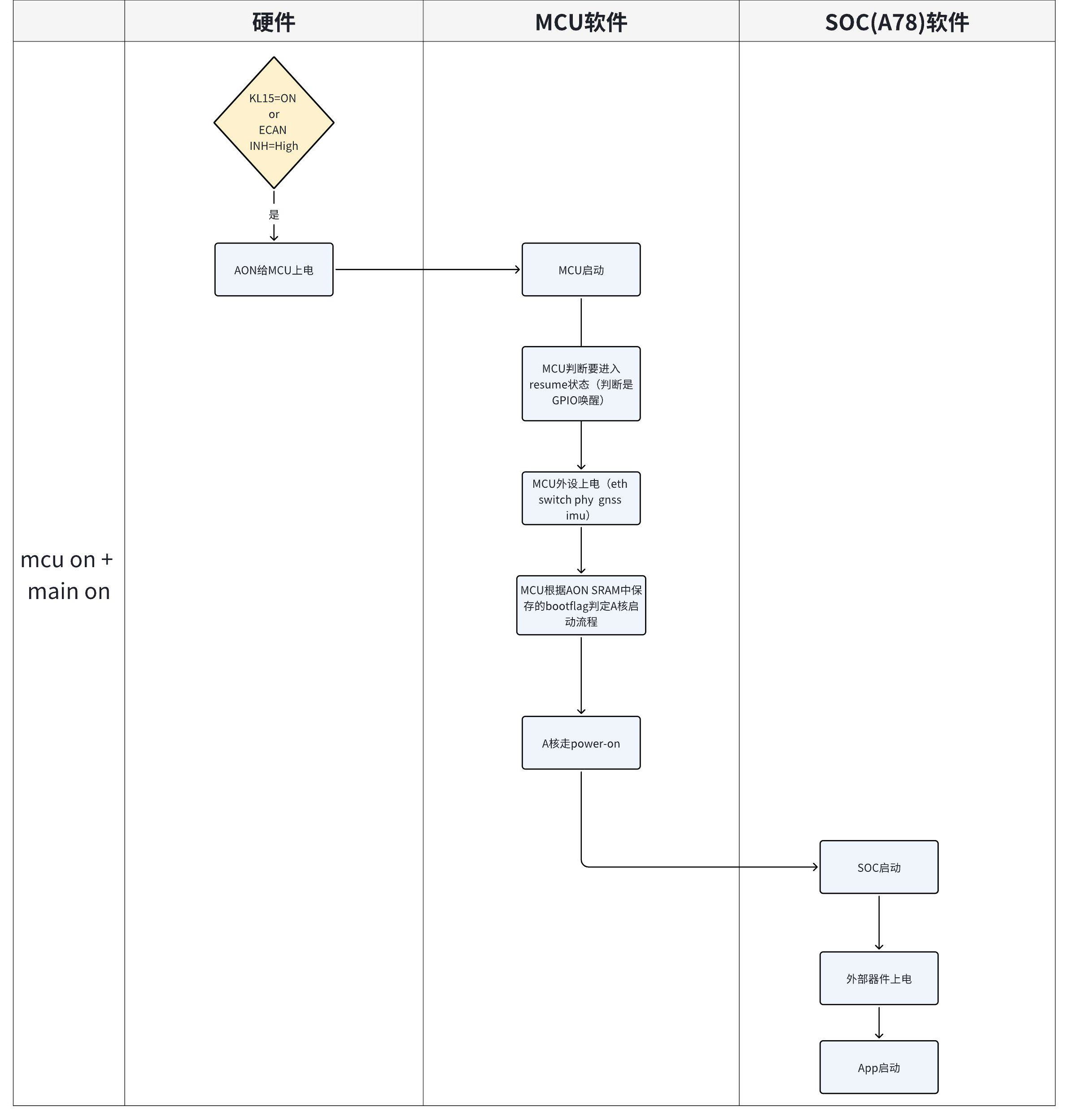
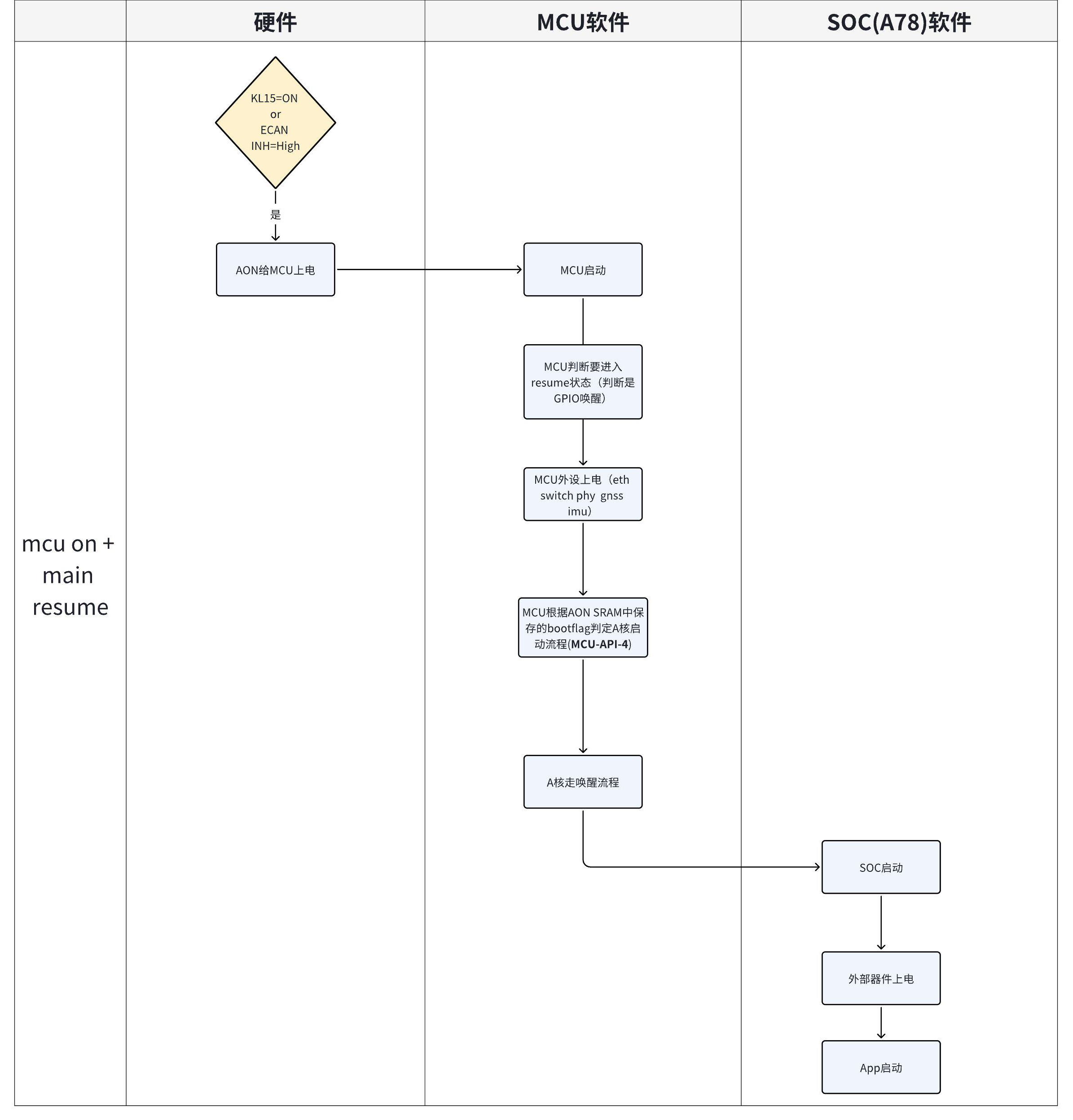
5. 不同场景休眠唤醒示例代码¶
注意:各sample场景为都是单独流程,不要混合使用。如果在执行完一个sample场景后,需要更换场景测试,需要先进行整机下电,再重新上电。
场景拆分为以下几种流程:
流程1: main off + mcu suspend:

流程2:main suspend + mcu suspend:

流程3:mcu on + main on:

流程4:mcu on + main resume:

流程5:rtc wakeup + shutdown:

在rtc唤醒场景中 - 如果需要rtc唤醒后直接关机,需要外部kl15信号源为低电平,否则会导致唤醒后一级电源无法正常下电