在自动驾驶领域,一提到L3,很多人首先想到的是由美国汽车工程师学会对自动驾驶进行的分类,其根据自动驾驶系统的智能化程度,分为了L0~L5共6个等级。

SAE自动驾驶分级,图片源自:网络
L3为有条件自动化,其具体含义为由无人驾驶系统完成所有的驾驶操作,根据系统请求,人类驾驶者提供适当的应答。这一定义更着重于自动驾驶汽车在汽车行驶功能上的要求。
但最近,某车企在发布会上,提出了“座舱率先进入L3专业助理阶段”这么一个概念。智能座舱是指通过融合先进的信息技术、人工智能和自动化系统,将汽车内部空间转变为一个集成信息娱乐、人机交互、安全和舒适性功能的智能空间。智能座舱更强调与人的互动,对于与自动驾驶非常关键的行驶功能,涉及的并不多。
当智能座舱与L3关联起来时,似乎有些违和,智驾最前沿在听到这个概念后,首先想的是,是否有一个官方文件,对智能座舱等级进行过分类。其实早在2023年5月,由中国汽车工程学会发布的《汽车智能座舱分级与综合评价白皮书》中还真对智能座舱有过相关的定义。
今天智驾最前沿不去聊某车企发布的L3智能座舱,其具体的功能及技术在网上已经有较多的介绍,可自行查询。今天仅从《汽车智能座舱分级与综合评价白皮书》中看看白皮书对智能座舱做了什么分类。

什么是L3高阶认知智能座舱?
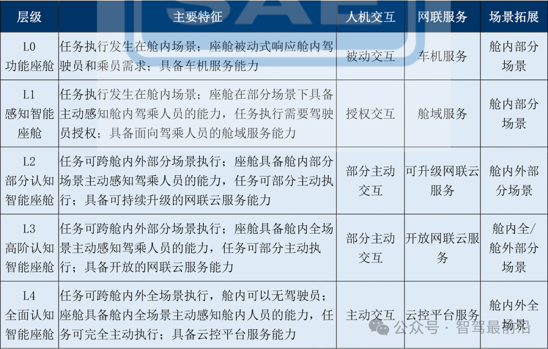
在《汽车智能座舱分级与综合评价白皮书》中,智能座舱从人机交互、网联服务、场景拓展三个技术维度被分为了L0~L4共5个等级,L3级别中,智能座舱被定义为高阶认知智能座舱,其任务可跨舱内外部分场景执行;座舱具备舱内全场景主动感知和驾乘人员的能力,任务可部分主动执行;具备开放的网联云服务能力。

汽车智能座舱分级,图片源自:白皮书
简单理解下定义,L3级别的智能座舱不是一般的“会播歌、能导航”的智能座舱,它要求座舱对车内人的感知要做到“全场景覆盖”,能主动发现人的状态并在一定场景下代替人去执行一些任务,但不是完全无人干预。
L3的座舱应可以做到两个核心点,一是舱内全场景主动感知,无论是驾驶员、乘客的表情、体征、行为还是环境变化,系统都能感知并理解;二是部分主动执行+开放的网联云服务,当系统判断出需要介入时,可以在获得必要授权或在规则允许下主动联动外部服务(比如联系救援、预约医院、远程控制家居等)。

L3智能座舱需要具备的关键技术能力
想要实现L3高阶认知智能座舱并不容易,需要多个模块的协同才可以实现。在感知层面,座舱要实现多模态、全天候的舱内感知,不仅仅是中控摄像头可以识别人脸,还要融合方向盘传感、座椅压力、麦克风语音、红外/近红外摄像、甚至生理信号(心率、呼吸)等数据,做到对疲劳、呼吸异常、晕厥或者情绪异常等行为状态参数连续监测。
在认知与决策层面,系统要能把感知到的信息转成可操作的结论,并判断是否需要“主动介入”。这里不仅要有快速的状态判别(比如判断为“可能晕厥,需要就医”),也要有上下文理解(当前是否在行驶,车速与路径是否允许马上停车),以及执行策略(是提醒驾驶员、请求授权后执行,还是立即采取介入动作)。白皮书强调L3属于“部分主动交互/部分主动执行”范畴,也就是说,决策模型必须支持分级、可解释、能请求授权或根据安全规则自动动作。

图片源自:网络
高阶认知智能座舱还要支持开放网联云服务,意味着座舱不仅能用厂商自有服务,还要能通过开放平台接入第三方内容和服务,其中要包括定位最近医院、在线预约、与家庭/亲属联络、以及动态下载新服务或模型更新。白皮书把“开放网联云服务”作为L3的重要特征,强调生态与持续升级能力。
底层平台与支撑能力对于L3高阶认知智能座舱同样重要,电子电气架构要有足够的带宽与隔离策略,中央SoC/域控制器需要足够算力以支持实时AI推理,操作系统和中间件要支持OTA与模块化更新,通信能力(含5G/车云链路、V2X)要能保障低时延与稳定性。白皮书把这类作为“参考性评价指标”,但在实现L3高阶认知智能座舱时,它们是底座,缺一不可。

L3高阶认知智能座舱的具体要求
L3高阶认知智能座舱的一个核心挑战是如何在主动感知与介入的能力上兼顾驾驶安全和用户隐私。白皮书对安全维度做了明确划分,驾驶安全(如注视偏移、操作分心对车辆控制的影响)和信息安全(网络安全、隐私保护、信息存储安全)都要满足测评标准。对L3高阶认知智能座舱来说,座舱的主动行为不能降低驾驶保持能力;任何主动提醒或执行都要经过安全评估和人机交互设计,防止诱发认知分心。
L3高阶认知智能座舱由于要长期收集/分析舱内生理和行为数据,必须在数据采集、传输、存储和第三方调用的每一步实现加密、访问控制与最小化采集原则,确保身份隐私与位置信息不被滥用。白皮书在安全维度里列出网络安全、隐私安全、信息存储安全等三级指标,要求通过客观测试验证。

图片源自:网络
在可测评性方面,白皮书建议用静态测试、实车模拟驾驶平台测试和实际道路测试相结合的方法来验证L3高阶认知智能座舱的表现。模拟驾驶平台非常适合评估“驾驶次任务”对主驾驶任务的影响,而静态测试与实路测试则可以分别验证功能完整性与场景触发行为的真实表现。对于L3高阶认知智能座舱的主动介入场景(如异常健康事件联络医院),不仅要测功能成功率,也要测对驾驶安全的影响。
其实对于消费者而言,L3高阶认知智能座舱应当可以为其带来更多的便利,座舱要做到“必要时帮你处理、平常让你有掌控感”,避免频繁的误报或过度推送。产品上线前应通过用户体验(愉悦、高效)评测来校准交互节奏与语气,保证在紧急介入、提醒或远程联动时用户能够理解并信任系统。白皮书中就将用户体验维度中把愉悦(舒适、信任、推荐意愿)和高效(任务完成度、感知效率)作为重要评价方向。

最后的话
把L3高阶认知智能座舱做到“能用且能放心用”不是一项单点技术可以解决的事,它需要感知、AI推理、车云通信、平台开放、信息安全与人机工程在工程层面上的协调一致。想要实现它,就要站在用户体验和安全合规上做工程设计,同时还要构建可持续升级的生态与评测能力。
-- END --
文章转载自公众号:智驾最前沿
作者:陈云培
原文链接:https://mp.weixin.qq.com/s/dIf6v64WODO4UAKmScsqhQ
