用户您好,请详细描述您所遇到的问题,详细的描述有助于帮助我们快速定位,解决问题~Thanks♪(・ω・)ノ
1. 芯片型号:J5
2. 天工开物开发包 OpenExplorer 版本 J5_OE_1.1.60
3. 问题定位:板端部署
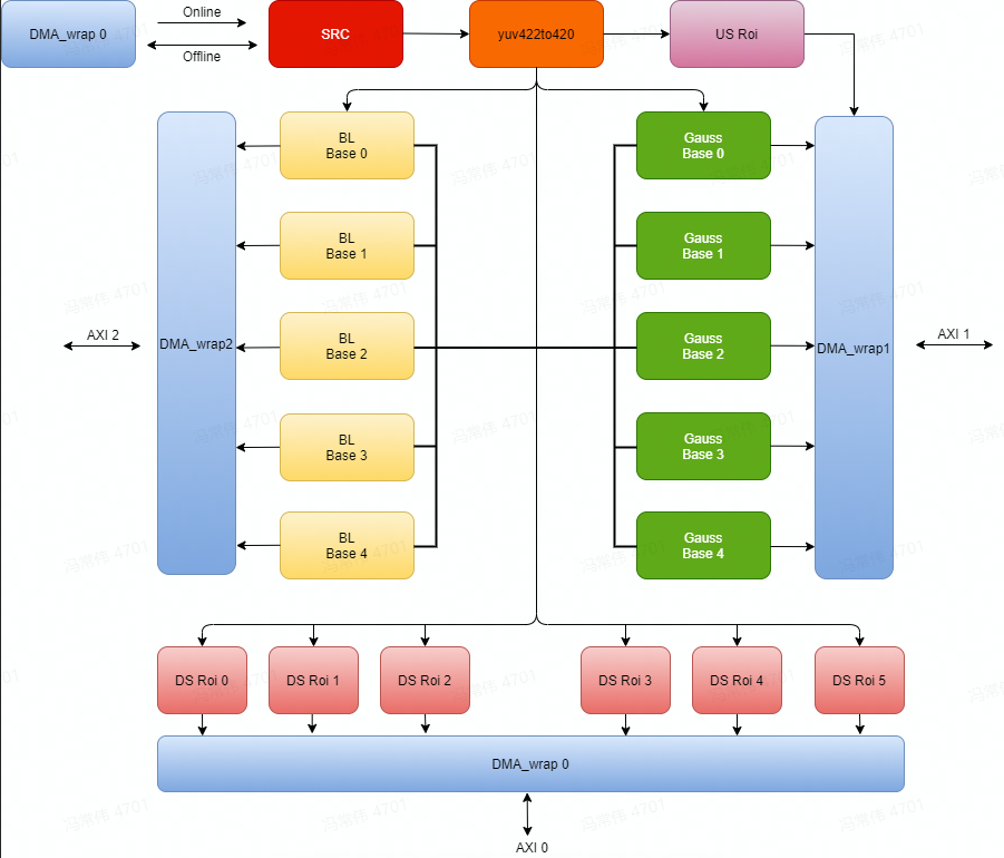
j5全流程示例(ai_forward_view_sample)里有个配置文件vpm_config.json 里面有配置PYM模块里的高斯金字塔层,双线性金字塔层,下采样金字塔层。
1.请问高斯金字塔层的作用是什么呢? 经过了高斯金字塔层处理后的图像数据流向哪里呢?
2.请问双线性金字塔层作用是什么呢?经过了双线性金字塔层处理后的图像数据流向哪里呢?
3.请问下采样金字塔层作用是什么呢?经过了下采样金字塔层处理后的图像数据流向哪里呢?
4.请问上采样层 us roi的作用又是什么呢? 经过了us_roi层处理后的图像数据流向哪里呢?
5.请问最终送入模型进行后处理,呈现出结果的是来自哪一层的数据呢???是双线性金字塔层的还是下采样金字塔层? 是下采样金字塔层的最后一层DS_ROI_5这一层吗,还是说自己指定下采样金字塔的某一层作为最终输入模型进行后处理得到最终检测结果呢?
PYM模块的双线性,高斯,下采样金字塔层如图







