original_float_model.onnx模型与quantized_model.onnx运行结果差异不大,但是quantized_model.onnx模型和.bin模型运行结果差异显著,为什么?
程序的预处理与后处理代码几乎完全一样,只有load模型使用的函数不用
1、模型转换的yaml文件
# 模型转换信息
model_parameters:
onnx_model: 'best_noGrid.onnx'
output_model_file_prefix: 'bestnoGrid_512x1024_rgb'
# Debug参数,输出各层的中间结果,用于配合vec_diff工具使用。在每个卷积算子后接上一个反量化节点,会显著降低模型性能
layer_out_dump: False
# 用于设置上板模型输出的layout,支持NHWC和NCHW,输入None使用默认格式,用于规避没有必要的layout转换,可以方便后处理
output_layer: None
# 日志文件控制参数,有"debug","info","warn"可选
log_level: "debug"
# 模型转换输出结果存放目录
working_dir: "./bestnoGrid_model_output"
# 转换的目标芯片架构
march: 'bernoulli2'
# 原始/量化模型输入信息,配置与处理操作,支持多输入; 所有转换功能会融合到一个BPU算子中
input_parameters:
# 原始模型输入名称
input_name: "images" # 多输入 input_name: "images1; images2"
# 如果原始模型训练用的是rgb,实际输入数据是yuv144_128,那么hb_mapper会在异构模型中自动插入格式转换操作
# 所支持的格式转换见文档
# 原始模型输入数据格式
input_type_train: 'rgb'
# 转换后混合异构模型需要适配的输入数据格式,也就是实际运行中的输入格式
input_type_rt: 'rgb'
# hb_mapper会在异构模型中自动插入排列转换操作
# 原始模型输入数据排列
input_layout_train: 'NCHW'
# 转换后混合异构模型需要适配的输入数据排列,也就是实际运行中的输入排列
input_layout_rt: 'NCHW'
# 原始模型输入数据shape
input_shape: '1x3x512x1024'
# 网络实际执行时,输入给网络的batch_size, 默认值为1
# input_batch: 1
# 进行归一化,有选项:"no_preprocess", "data_mean_and_scale", "data_scale", "data_mean"
norm_type: 'data_scale'
# 可配置一个均值,也为每个通道配置均值
# mean_value: '103.94 116.78 123.68'
# 预处理的缩放系数
scale_value: '0.00392156862745098'
# 校准参数组
calibration_parameters:
# 校准集目录,如果有多个输入节点,则需要为每个节点配置一个校准集
cal_data_dir: './calibration_data_rgb'
# 开启图片校准样本自动处理,不推荐
preprocess_on: False
# 校准算法,支持 "default"(自动化搜索较优的量化参数)," kl" ,"max" ,"load"
# calibration_type: 'default'
calibration_type: "max"
# max校准算法参数
max_percentile: 0.9999
# 控制是否针对每个channel进行校准,calibration_type非default时有效
# per_channel: False
# 强制指定下列算子在CPU上运行
# run_on_cpu: ""
# 强制指定下列算子在BPU上运行
# run_on_bpu: ""
# 编译参数组
compiler_parameters:
# 编译策略,latency以优化推理时间为目标,bandwidth以优化ddr的访问带宽为目标
compile_mode: 'latency'
# 模型运行核心数,地平线平台支持利用多个AI加速器核心同时完成一个推理任务,多核心适用于输入尺寸较大的情况,
core_num: "1"
# 优化等级,优化等级的提升会增加编译时间 00,01,02,03
optimize_level: 'O3'
# bin模型输入来源 ddr, pyramid, resizer
# input_source: ${输入名称}:${输入来源}
# 开启debug模式 输出性能仿真的相关信息,比如fps,带宽占用等等
debug: False
2、模型转换日志:
2022-08-26 13:54:02,366 file: hb_mapper.py func: hb_mapper line No: 114 Start hb_mapper....
2022-08-26 13:54:02,366 file: hb_mapper.py func: hb_mapper line No: 115 log will be stored in /data/codes/best/hb_mapper_makertbin.log
2022-08-26 13:54:02,366 file: hb_mapper.py func: hb_mapper line No: 116 hbdk version 3.31.1
2022-08-26 13:54:02,366 file: hb_mapper.py func: hb_mapper line No: 117 horizon_nn version 0.13.9
2022-08-26 13:54:02,366 file: hb_mapper.py func: hb_mapper line No: 118 hb_mapper version 1.8.7
2022-08-26 13:54:02,366 file: hb_mapper_makertbin.py func: hb_mapper_makertbin line No: 593 Start Model Convert....
2022-08-26 13:54:02,370 file: mapper_conf_parser.py func: mapper_conf_parser line No: 822 Using abs path /data/codes/best/best_noGrid.onnx
2022-08-26 13:54:02,371 file: mapper_conf_parser.py func: mapper_conf_parser line No: 140 validating model_parameters...
2022-08-26 13:54:02,460 file: mapper_conf_parser.py func: mapper_conf_parser line No: 245 User input 'log_level' deleted,Please do not use this parameter again
2022-08-26 13:54:02,460 file: mapper_conf_parser.py func: mapper_conf_parser line No: 822 Using abs path /data/codes/best/bestnoGrid_model_output
2022-08-26 13:54:02,460 file: mapper_conf_parser.py func: mapper_conf_parser line No: 154 validating model_parameters finished
2022-08-26 13:54:02,460 file: mapper_conf_parser.py func: mapper_conf_parser line No: 158 validating input_parameters...
2022-08-26 13:54:02,460 file: helper.py func: helper line No: 124 Model input names: ['images']
2022-08-26 13:54:02,460 file: mapper_conf_parser.py func: mapper_conf_parser line No: 284 input num is set to 1 according to input_names
2022-08-26 13:54:02,460 file: mapper_conf_parser.py func: mapper_conf_parser line No: 169 validating input_parameters finished
2022-08-26 13:54:02,460 file: mapper_conf_parser.py func: mapper_conf_parser line No: 173 validating calibration_parameters...
2022-08-26 13:54:02,460 file: mapper_conf_parser.py func: mapper_conf_parser line No: 822 Using abs path /data/codes/best/calibration_data_rgb
2022-08-26 13:54:02,460 file: mapper_conf_parser.py func: mapper_conf_parser line No: 187 validating calibration_parameters finished
2022-08-26 13:54:02,460 file: mapper_conf_parser.py func: mapper_conf_parser line No: 191 validating custom_op...
2022-08-26 13:54:02,461 file: mapper_conf_parser.py func: mapper_conf_parser line No: 735 custom_op does not exist, skipped
2022-08-26 13:54:02,461 file: mapper_conf_parser.py func: mapper_conf_parser line No: 197 validating custom_op finished
2022-08-26 13:54:02,461 file: mapper_conf_parser.py func: mapper_conf_parser line No: 200 validating compiler_parameters...
2022-08-26 13:54:02,461 file: mapper_conf_parser.py func: mapper_conf_parser line No: 206 validating compiler_parameters finished
2022-08-26 13:54:02,461 file: hb_mapper_makertbin.py func: hb_mapper_makertbin line No: 56 Dump config:
2022-08-26 13:54:02,461 file: hb_mapper_makertbin.py func: hb_mapper_makertbin line No: 57 calibration_parameters:
cal_data_dir: ./calibration_data_rgb
calibration_type: max
max_percentile: 0.9999
preprocess_on: false
compiler_parameters:
compile_mode: latency
core_num: '1'
debug: false
optimize_level: O3
input_parameters:
input_layout_rt: NCHW
input_layout_train: NCHW
input_name: images
input_shape: 1x3x512x1024
input_type_rt: rgb
input_type_train: rgb
norm_type: data_scale
scale_value: '0.00392156862745098'
model_parameters:
layer_out_dump: false
log_level: debug
march: bernoulli2
onnx_model: /data/codes/best/best_noGrid.onnx
output_layer: None
output_model_file_prefix: bestnoGrid_512x1024_rgb
working_dir: ./bestnoGrid_model_output
2022-08-26 13:54:02,463 file: hb_mapper_makertbin.py func: hb_mapper_makertbin line No: 63 input 'images' : original model shape: [1, 3, 512, 1024]
2022-08-26 13:54:02,463 file: loader.py func: loader line No: 44 *******************************************
2022-08-26 13:54:02,463 file: loader.py func: loader line No: 45 First calibration picture name: 00040edd515967b032e304d0e9ec0d70.rgb
2022-08-26 13:54:02,463 file: loader.py func: loader line No: 47 First calibration picture md5:
2022-08-26 13:54:02,470 file: loader.py func: loader line No: 51 *******************************************
2022-08-26 13:54:02,471 file: loader.py func: loader line No: 125 created RawImageDirLoader of shape:[3, 512, 1024]
2022-08-26 13:54:02,471 file: loader.py func: loader line No: 130 Read raw file: /data/codes/best/calibration_data_rgb/00040edd515967b032e304d0e9ec0d70.rgb
2022-08-26 13:54:02,476 file: tool_utils.py func: tool_utils line No: 335 calibration data shape: (1, 3, 512, 1024)
2022-08-26 13:54:02,476 file: loader.py func: loader line No: 130 Read raw file: /data/codes/best/calibration_data_rgb/000c2ed01a54ff7af4220ae9d645714b.rgb
2022-08-26 13:54:02,483 file: loader.py func: loader line No: 130 Read raw file: /data/codes/best/calibration_data_rgb/000ebc0f37a65f73d0012d5108da7f46.rgb
2022-08-26 13:54:02,488 file: loader.py func: loader line No: 130 Read raw file: /data/codes/best/calibration_data_rgb/001e6a4287132b4ae818309f24f41a16.rgb
2022-08-26 13:54:02,494 file: loader.py func: loader line No: 130 Read raw file: /data/codes/best/calibration_data_rgb/002d4bd17b564976edcb71406a953094.rgb
2022-08-26 13:54:02,505 file: loader.py func: loader line No: 130 Read raw file: /data/codes/best/calibration_data_rgb/0039995dc7ba6c5831eedcf12338bbd9.rgb
2022-08-26 13:54:02,517 file: loader.py func: loader lin3、使用netron可视化quantized_model.onnx模型(截图了头部和尾部)e No: 130 Read raw file: /data/codes/best/calibration_data_rgb/003ac914f77ece5b1c31da3e2bb9c084.rgb
2022-08-26 13:54:02,533 file: loader.py func: loader line No: 130 Read raw file: /data/codes/best/calibration_data_rgb/00481652777c52da52a2f7bdeeda26e3.rgb
2022-08-26 13:54:02,546 file: loader.py func: loader line No: 130 Read raw file: /data/codes/best/calibration_data_rgb/004a6dae98d1061f31e4be0cbf5e7f47.rgb
2022-08-26 13:54:02,560 file: loader.py func: loader line No: 130 Read raw file: /data/codes/best/calibration_data_rgb/0050b6275a7138249334f34b8003a610.rgb
2022-08-26 13:54:02,578 file: loader.py func: loader line No: 130 Read raw file: /data/codes/best/calibration_data_rgb/0054c6b384a49e257a0dde7bf5d1f266.rgb
2022-08-26 13:54:02,593 file: loader.py func: loader line No: 130 Read raw file: /data/codes/best/calibration_data_rgb/0055692a2f5911f6ba38cc154d181b46.rgb
2022-08-26 13:54:02,608 file: loader.py func: loader line No: 130 Read raw file: /data/codes/best/calibration_data_rgb/005a3206bec3a7efd113c33058632da2.rgb
2022-08-26 13:54:02,624 file: loader.py func: loader line No: 130 Read raw file: /data/codes/best/calibration_data_rgb/005d35060fd33473e44d97467c0e4c76.rgb
2022-08-26 13:54:02,641 file: loader.py func: loader line No: 130 Read raw file: /data/codes/best/calibration_data_rgb/0063f1c8c5998555205e6870e05d3a63.rgb
2022-08-26 13:54:02,660 file: loader.py func: loader line No: 130 Read raw file: /data/codes/best/calibration_data_rgb/00719ca17c007104e581807b3a4d21be.rgb
2022-08-26 13:54:02,679 file: loader.py func: loader line No: 130 Read raw file: /data/codes/best/calibration_data_rgb/0075e135a6e5df94c42fc1335c1cf70f.rgb
2022-08-26 13:54:02,700 file: loader.py func: loader line No: 130 Read raw file: /data/codes/best/calibration_data_rgb/0081a481bc5b96278ebaac3b4f43791a.rgb
2022-08-26 13:54:02,722 file: loader.py func: loader line No: 130 Read raw file: /data/codes/best/calibration_data_rgb/00a019befe47a4167f9e574d7365da6e.rgb
2022-08-26 13:54:02,744 file: loader.py func: loader line No: 130 Read raw file: /data/codes/best/calibration_data_rgb/00a66f96c9de74d4a2d7252fba40148b.rgb
2022-08-26 13:54:02,767 file: loader.py func: loader line No: 130 Read raw file: /data/codes/best/calibration_data_rgb/00af68538e9338445486d7abdb98316c.rgb
2022-08-26 13:54:02,792 file: loader.py func: loader line No: 130 Read raw file: /data/codes/best/calibration_data_rgb/00cb94f3c9148a2183092332717571a1.rgb
2022-08-26 13:54:02,817 file: loader.py func: loader line No: 130 Read raw file: /data/codes/best/calibration_data_rgb/00cbdc801813ca71adc5946a266e9249.rgb
2022-08-26 13:54:02,844 file: loader.py func: loader line No: 130 Read raw file: /data/codes/best/calibration_data_rgb/00cc0fd28f6a2a2e86307b65d436f34f.rgb
2022-08-26 13:54:02,872 file: loader.py func: loader line No: 130 Read raw file: /data/codes/best/calibration_data_rgb/00ce7938bfa0c2fc57197a2b00c38821.rgb
2022-08-26 13:54:02,901 file: loader.py func: loader line No: 130 Read raw file: /data/codes/best/calibration_data_rgb/00da8b8a47af0dd16f26af5e099d7e34.rgb
2022-08-26 13:54:02,932 file: loader.py func: loader line No: 130 Read raw file: /data/codes/best/calibration_data_rgb/00e4b7ba61f27c261478db8a11e82f94.rgb
2022-08-26 13:54:02,963 file: loader.py func: loader line No: 130 Read raw file: /data/codes/best/calibration_data_rgb/00e52cdd0d9801062f25840aee2d3447.rgb
2022-08-26 13:54:02,997 file: loader.py func: loader line No: 130 Read raw file: /data/codes/best/calibration_data_rgb/00f210b9163bdad78bc7202fa0b3a115.rgb
2022-08-26 13:54:03,030 file: loader.py func: loader line No: 130 Read raw file: /data/codes/best/calibration_data_rgb/00faa767033f49ce0fe6ae955648d421.rgb
2022-08-26 13:54:03,065 file: loader.py func: loader line No: 130 Read raw file: /data/codes/best/calibration_data_rgb/01002641038c58df7358de12703d3161.rgb
2022-08-26 13:54:03,102 file: loader.py func: loader line No: 130 Read raw file: /data/codes/best/calibration_data_rgb/01030d629749af82c9d5dbb7be8d2b19.rgb
2022-08-26 13:54:03,138 file: loader.py func: loader line No: 130 Read raw file: /data/codes/best/calibration_data_rgb/0109d9066b7342a4292b67e6d850ebc3.rgb
2022-08-26 13:54:03,184 file: loader.py func: loader line No: 130 Read raw file: /data/codes/best/calibration_data_rgb/01160b5d01ef5fbc39f6a44344046bad.rgb
2022-08-26 13:54:03,224 file: loader.py func: loader line No: 130 Read raw file: /data/codes/best/calibration_data_rgb/011a3d21f787e996af0e5cdb8d71b678.rgb
2022-08-26 13:54:03,265 file: loader.py func: loader line No: 130 Read raw file: /data/codes/best/calibration_data_rgb/013da850601d9cfee1c53332f9fcedb0.rgb
2022-08-26 13:54:03,306 file: loader.py func: loader line No: 130 Read raw file: /data/codes/best/calibration_data_rgb/0142164cc58030a7aa2bf6b2d9e806f8.rgb
2022-08-26 13:54:03,350 file: loader.py func: loader line No: 130 Read raw file: /data/codes/best/calibration_data_rgb/0145758aa08dbdf2e34897b972252108.rgb
2022-08-26 13:54:03,393 file: loader.py func: loader line No: 130 Read raw file: /data/codes/best/calibration_data_rgb/0149ffbf53c8b09b6c3744040fe0246d.rgb
2022-08-26 13:54:03,439 file: loader.py func: loader line No: 130 Read raw file: /data/codes/best/calibration_data_rgb/0152ae9d93d48a934239dd92bfc955a0.rgb
2022-08-26 13:54:03,486 file: loader.py func: loader line No: 130 Read raw file: /data/codes/best/calibration_data_rgb/016f5d5fab6442ac37dc114d6d813c15.rgb
2022-08-26 13:54:03,533 file: loader.py func: loader line No: 130 Read raw file: /data/codes/best/calibration_data_rgb/017c860a62e56a32aa93d6c990dcdc7c.rgb
2022-08-26 13:54:03,580 file: loader.py func: loader line No: 130 Read raw file: /data/codes/best/calibration_data_rgb/01808bc18e68ce2a7d925077845587ed.rgb
2022-08-26 13:54:03,629 file: loader.py func: loader line No: 130 Read raw file: /data/codes/best/calibration_data_rgb/0183e0b17842cac8e1a741f3e48302c5.rgb
2022-08-26 13:54:03,680 file: loader.py func: loader line No: 130 Read raw file: /data/codes/best/calibration_data_rgb/019272bd964953aff7e85cc5e0e06b24.rgb
2022-08-26 13:54:03,728 file: loader.py func: loader line No: 130 Read raw file: /data/codes/best/calibration_data_rgb/019ed93a53f20905e5f6754aeff580f9.rgb
2022-08-26 13:54:03,785 file: loader.py func: loader line No: 130 Read raw file: /data/codes/best/calibration_data_rgb/01ae7e8f32999bc038682e8f63f40dbf.rgb
2022-08-26 13:54:03,835 file: loader.py func: loader line No: 130 Read raw file: /data/codes/best/calibration_data_rgb/01c12396e66f6d4225114a8e2fb68b60.rgb
2022-08-26 13:54:03,886 file: loader.py func: loader line No: 130 Read raw file: /data/codes/best/calibration_data_rgb/01c8d94e0d08a07efb6ef5296fb058b2.rgb
2022-08-26 13:54:03,939 file: loader.py func: loader line No: 130 Read raw file: /data/codes/best/calibration_data_rgb/01d2c793f1e936b3ac50388c2cbcb5c8.rgb
2022-08-26 13:54:03,992 file: loader.py func: loader line No: 130 Read raw file: /data/codes/best/calibration_data_rgb/01f29d85e13a51c776571bc28545e927.rgb
2022-08-26 13:54:04,046 file: loader.py func: loader line No: 130 Read raw file: /data/codes/best/calibration_data_rgb/02019bd141dc3217c5f57d8d546b98c3.rgb
2022-08-26 13:54:04,102 file: loader.py func: loader line No: 130 Read raw file: /data/codes/best/calibration_data_rgb/020ae3c8bf32081732b8519e2e4ab384.rgb
2022-08-26 13:54:04,157 file: loader.py func: loader line No: 130 Read raw file: /data/codes/best/calibration_data_rgb/020c6c7c1074193932059fb236b1790b.rgb
2022-08-26 13:54:04,219 file: loader.py func: loader line No: 130 Read raw file: /data/codes/best/calibration_data_rgb/021486d8e26612ad8bceea694c09a1af.rgb
2022-08-26 13:54:04,291 file: loader.py func: loader line No: 130 Read raw file: /data/codes/best/calibration_data_rgb/021a8440fef72fb12c5822531a50d3ff.rgb
2022-08-26 13:54:04,350 file: loader.py func: loader line No: 130 Read raw file: /data/codes/best/calibration_data_rgb/021d31d0057f833b8fe5794ef192da9e.rgb
2022-08-26 13:54:04,420 file: loader.py func: loader line No: 130 Read raw file: /data/codes/best/calibration_data_rgb/0220394e69bc133e0a702bfe8ea82c54.rgb
2022-08-26 13:54:04,485 file: loader.py func: loader line No: 130 Read raw file: /data/codes/best/calibration_data_rgb/0220703648293d0c0582a71d688f40f1.rgb
2022-08-26 13:54:04,547 file: loader.py func: loader line No: 130 Read raw file: /data/codes/best/calibration_data_rgb/02231111b1ac9cbe0b5f4026c4bf59de.rgb
2022-08-26 13:54:04,611 file: loader.py func: loader line No: 130 Read raw file: /data/codes/best/calibration_data_rgb/02246b81d21fcc490dfb3579ca6559a9.rgb
2022-08-26 13:54:04,676 file: loader.py func: loader line No: 130 Read raw file: /data/codes/best/calibration_data_rgb/0230826855a287cb48016a22cd195777.rgb
2022-08-26 13:54:04,741 file: loader.py func: loader line No: 130 Read raw file: /data/codes/best/calibration_data_rgb/023c6c2fa43470da40614f8766d6424a.rgb
2022-08-26 13:54:04,808 file: loader.py func: loader line No: 130 Read raw file: /data/codes/best/calibration_data_rgb/0250419406b6d3701363e57a67b20525.rgb
2022-08-26 13:54:04,876 file: loader.py func: loader line No: 130 Read raw file: /data/codes/best/calibration_data_rgb/02576bc4191916b3dc23788f4b0138f3.rgb
2022-08-26 13:54:04,944 file: loader.py func: loader line No: 130 Read raw file: /data/codes/best/calibration_data_rgb/0258818034e2a74a4186663da0f2efe1.rgb
2022-08-26 13:54:05,022 file: loader.py func: loader line No: 130 Read raw file: /data/codes/best/calibration_data_rgb/025a950f1b215a8c2a06b9b1c1ede58c.rgb
2022-08-26 13:54:05,093 file: loader.py func: loader line No: 130 Read raw file: /data/codes/best/calibration_data_rgb/025eae6a71439efa63d097b45d2f2757.rgb
2022-08-26 13:54:05,163 file: loader.py func: loader line No: 130 Read raw file: /data/codes/best/calibration_data_rgb/0260212c783084796013f2288c35e5fc.rgb
2022-08-26 13:54:05,237 file: loader.py func: loader line No: 130 Read raw file: /data/codes/best/calibration_data_rgb/0266fd885c20f9a2b7d7ad2764d6556a.rgb
2022-08-26 13:54:05,312 file: loader.py func: loader line No: 130 Read raw file: /data/codes/best/calibration_data_rgb/0274b671377474bef59e220fa56cc49d.rgb
2022-08-26 13:54:05,385 file: loader.py func: loader line No: 130 Read raw file: /data/codes/best/calibration_data_rgb/0276fce414995f8a9f8c0ef1debf9953.rgb
2022-08-26 13:54:05,462 file: loader.py func: loader line No: 130 Read raw file: /data/codes/best/calibration_data_rgb/02804166cf4b1d4114850335f89f2dfd.rgb
2022-08-26 13:54:05,539 file: loader.py func: loader line No: 130 Read raw file: /data/codes/best/calibration_data_rgb/028382935c775b8f51b92b6ff5e92dc3.rgb
2022-08-26 13:54:05,623 file: loader.py func: loader line No: 130 Read raw file: /data/codes/best/calibration_data_rgb/0285d21809cb990dea9422dba103fb75.rgb
2022-08-26 13:54:05,703 file: loader.py func: loader line No: 130 Read raw file: /data/codes/best/calibration_data_rgb/028d54a0efc34d18b1a22eb976ec552d.rgb
2022-08-26 13:54:05,784 file: loader.py func: loader line No: 130 Read raw file: /data/codes/best/calibration_data_rgb/0290dda5dd223c8fcbc22518b3475745.rgb
2022-08-26 13:54:05,864 file: loader.py func: loader line No: 130 Read raw file: /data/codes/best/calibration_data_rgb/029629fb8024d827bfd2c703ab6f9825.rgb
2022-08-26 13:54:05,946 file: loader.py func: loader line No: 130 Read raw file: /data/codes/best/calibration_data_rgb/029d6c1638a3ec9cf9cc093cdbbb306e.rgb
2022-08-26 13:54:06,030 file: loader.py func: loader line No: 130 Read raw file: /data/codes/best/calibration_data_rgb/029efcab1f72256c8a0d541d6b1e54ba.rgb
2022-08-26 13:54:06,112 file: loader.py func: loader line No: 130 Read raw file: /data/codes/best/calibration_data_rgb/02a383106c3c049fc1de4b7f18ed01b5.rgb
2022-08-26 13:54:06,205 file: loader.py func: loader line No: 130 Read raw file: /data/codes/best/calibration_data_rgb/02a94b3827099ea23fef0e9b0b5eaca5.rgb
2022-08-26 13:54:06,294 file: loader.py func: loader line No: 130 Read raw file: /data/codes/best/calibration_data_rgb/02b1f278ce1ccdddbe622e5e388eb043.rgb
2022-08-26 13:54:06,379 file: loader.py func: loader line No: 130 Read raw file: /data/codes/best/calibration_data_rgb/02b6f2e04dfa61aff274afabe86b9137.rgb
2022-08-26 13:54:06,468 file: loader.py func: loader line No: 130 Read raw file: /data/codes/best/calibration_data_rgb/02b7473d29802abe91adb7d3c357eca6.rgb
2022-08-26 13:54:06,558 file: loader.py func: loader line No: 130 Read raw file: /data/codes/best/calibration_data_rgb/02b89160e528d7f663779aa3edad35f2.rgb
2022-08-26 13:54:06,647 file: loader.py func: loader line No: 130 Read raw file: /data/codes/best/calibration_data_rgb/02bd098b65b5e4deaa950bd472695c89.rgb
2022-08-26 13:54:06,739 file: loader.py func: loader line No: 130 Read raw file: /data/codes/best/calibration_data_rgb/02be4b6654fa3f8fc36efe5a2ed4e3fd.rgb
2022-08-26 13:54:06,839 file: loader.py func: loader line No: 130 Read raw file: /data/codes/best/calibration_data_rgb/02bec7dcd80a51d8e7a66e22d26eeb53.rgb
2022-08-26 13:54:06,931 file: loader.py func: loader line No: 130 Read raw file: /data/codes/best/calibration_data_rgb/02c171882c53f86a53298150aed5185a.rgb
2022-08-26 13:54:07,027 file: loader.py func: loader line No: 130 Read raw file: /data/codes/best/calibration_data_rgb/02c57a1bec0cdf9f5db3ff9f7e3d261d.rgb
2022-08-26 13:54:07,123 file: loader.py func: loader line No: 130 Read raw file: /data/codes/best/calibration_data_rgb/02c59060a9f45e6121a17ce22f83f903.rgb
2022-08-26 13:54:07,218 file: loader.py func: loader line No: 130 Read raw file: /data/codes/best/calibration_data_rgb/02cb6e5029e953f26fe4530a6a181008.rgb
2022-08-26 13:54:07,317 file: loader.py func: loader line No: 130 Read raw file: /data/codes/best/calibration_data_rgb/02d7516bd537d0a35311bf6e4aa68771.rgb
2022-08-26 13:54:07,424 file: loader.py func: loader line No: 130 Read raw file: /data/codes/best/calibration_data_rgb/02dbae8dec90e159ad365b5336751cb4.rgb
2022-08-26 13:54:07,522 file: loader.py func: loader line No: 130 Read raw file: /data/codes/best/calibration_data_rgb/02de29be88d20d50dd65fee984ca8ca3.rgb
2022-08-26 13:54:07,625 file: loader.py func: loader line No: 130 Read raw file: /data/codes/best/calibration_data_rgb/02e8dfbfada9a4e20a7408e870084272.rgb
2022-08-26 13:54:07,787 file: loader.py func: loader line No: 130 Read raw file: /data/codes/best/calibration_data_rgb/02ea30505c124b31821034b9361006c8.rgb
2022-08-26 13:54:07,962 file: loader.py func: loader line No: 130 Read raw file: /data/codes/best/calibration_data_rgb/02f04bef268e737999aa985bbbff8862.rgb
2022-08-26 13:54:08,084 file: loader.py func: loader line No: 130 Read raw file: /data/codes/best/calibration_data_rgb/02f06b3f49668257d32a066b9708f207.rgb
2022-08-26 13:54:08,270 file: hb_mapper_makertbin.py func: hb_mapper_makertbin line No: 582 call build params:
{'march': 'bernoulli2', 'debug_mode': False, 'save_model': True, 'name_prefix': 'bestnoGrid_512x1024_rgb', 'input_dict': {'images': {'input_shape': [1, 3, 512, 1024], 'expected_input_type': 'RGB_128', 'original_input_type': 'RGB', 'original_input_layout': 'NCHW', 'scales': array([0.00392157], dtype=float32)}}, 'cali_dict': {'calibration_type': 'max', 'calibration_data': {'images': array([[[[ -58., -126., -106., ..., -116., -117., -118.],
[-108., -103., -103., ..., -116., -117., -117.],
[ -99., -104., -109., ..., -115., -117., -116.],
...,
[ -71., -73., -76., ..., -123., -123., -123.],
[ -72., -72., -75., ..., -123., -123., -123.],
[ -74., -72., -75., ..., -123., -123., -123.]],
[[ -56., -110., -70., ..., -112., -113., -113.],
[ -91., -74., -59., ..., -112., -113., -112.],
[ -63., -60., -55., ..., -111., -113., -112.],
...,
[ -66., -68., -71., ..., -118., -119., -119.],
[ -67., -67., -70., ..., -118., -119., -119.],
[ -69., -67., -70., ..., -118., -119., -119.]],
[[ -33., -81., -36., ..., -109., -110., -110.],
[ -67., -47., -29., ..., -109., -110., -109.],
[ -37., -36., -31., ..., -108., -110., -109.],
...,
[ -70., -72., -75., ..., -122., -120., -120.],
[ -71., -71., -74., ..., -122., -120., -120.],
[ -73., -71., -74., ..., -122., -120., -120.]]],
[[[ -51., -78., -61., ..., -15., -22., -25.],
[ -71., -65., -54., ..., -9., -17., -26.],
[ -57., -58., -55., ..., -6., -13., -23.],
...,
[ 14., 13., 12., ..., 9., 10., 10.],
[ 14., 13., 12., ..., 8., 9., 10.],
[ 14., 13., 12., ..., 8., 8., 10.]],
[[ -61., -85., -65., ..., -23., -29., -32.],
[ -74., -68., -56., ..., -17., -24., -33.],
[ -57., -58., -56., ..., -13., -20., -30.],
...,
[ 3., 1., 0., ..., -1., -1., -1.],
[ 3., 1., 0., ..., -3., -2., -1.],
[ 3., 1., 0., ..., -3., -3., -1.]],
[[ -13., -51., -47., ..., -36., -45., -48.],
[ -64., -59., -48., ..., -30., -40., -49.],
[ -54., -55., -50., ..., -29., -36., -46.],
...,
[ -25., -25., -24., ..., -26., -23., -23.],
[ -25., -25., -24., ..., -25., -22., -21.],
[ -25., -25., -24., ..., -25., -23., -21.]]],
[[[ -52., -115., -112., ..., -127., -127., -126.],
[-120., -119., -116., ..., -126., -126., -126.],
[-121., -119., -118., ..., -128., -126., -126.],
...,
[-123., -122., -126., ..., -125., -123., -125.],
[-125., -122., -128., ..., -123., -120., -119.],
[-122., -123., -125., ..., -124., -122., -123.]],
[[ -54., -117., -114., ..., -126., -126., -127.],
[-120., -118., -115., ..., -125., -125., -125.],
[-115., -114., -113., ..., -125., -125., -125.],
...,
[-119., -117., -121., ..., -121., -119., -121.],
[-121., -118., -125., ..., -119., -116., -115.],
[-118., -119., -121., ..., -120., -118., -119.]],
[[ -40., -104., -101., ..., -122., -122., -122.],
[-106., -106., -103., ..., -121., -121., -121.],
[-104., -103., -102., ..., -120., -120., -120.],
...,
[-116., -114., -118., ..., -118., -116., -118.],
[-118., -115., -122., ..., -116., -113., -112.],
[-117., -116., -118., ..., -117., -115., -116.]]],
...,
[[[ -60., -76., -45., ..., -128., -128., -125.],
[ -80., -55., -41., ..., -128., -128., -127.],
[ -57., -43., -39., ..., -128., -128., -128.],
...,
[ -46., -46., -45., ..., -55., -54., -53.],
[ -47., -46., -45., ..., -56., -55., -55.],
[ -48., -47., -46., ..., -55., -55., -55.]],
[[ -46., -63., -32., ..., -127., -128., -128.],
[ -66., -41., -28., ..., -127., -128., -128.],
[ -43., -29., -25., ..., -127., -128., -128.],
...,
[ -41., -41., -40., ..., -52., -51., -50.],
[ -42., -41., -40., ..., -53., -52., -52.],
[ -43., -42., -41., ..., -52., -52., -52.]],
[[ -35., -54., -23., ..., -128., -128., -126.],
[ -55., -32., -18., ..., -128., -128., -126.],
[ -32., -18., -13., ..., -128., -128., -126.],
...,
[ -38., -38., -37., ..., -45., -42., -41.],
[ -39., -38., -37., ..., -46., -43., -43.],
[ -40., -39., -38., ..., -45., -43., -43.]]],
[[[ 2., -105., -127., ..., -55., -55., -55.],
[-120., -125., -127., ..., -55., -55., -55.],
[-126., -124., -124., ..., -55., -55., -55.],
...,
[ -42., -41., -42., ..., 48., 49., 51.],
[ -42., -42., -42., ..., 48., 50., 51.],
[ -42., -42., -42., ..., 47., 49., 50.]],
[[ 2., -105., -127., ..., -46., -46., -46.],
[-120., -125., -127., ..., -46., -46., -46.],
[-126., -124., -124., ..., -46., -46., -46.],
...,
[ -43., -42., -43., ..., 47., 48., 50.],
[ -43., -43., -43., ..., 47., 49., 50.],
[ -43., -43., -43., ..., 46., 48., 49.]],
[[ 2., -105., -127., ..., -39., -39., -39.],
[-120., -125., -127., ..., -39., -39., -39.],
[-126., -124., -124., ..., -39., -39., -39.],
...,
[ -38., -37., -38., ..., 45., 46., 48.],
[ -38., -38., -38., ..., 45., 47., 48.],
[ -38., -38., -38., ..., 44., 46., 47.]]],
[[[ -53., -113., -80., ..., -126., -126., -127.],
[ -98., -90., -81., ..., -126., -125., -126.],
[ -81., -81., -84., ..., -125., -125., -126.],
...,
[ 10., 13., 10., ..., -73., -73., -72.],
[ 9., 12., 9., ..., -72., -70., -72.],
[ 8., 9., 10., ..., -71., -72., -73.]],
[[ -52., -112., -76., ..., -123., -122., -123.],
[ -95., -85., -74., ..., -123., -121., -122.],
[ -75., -74., -75., ..., -121., -121., -122.],
...,
[ 5., 8., 6., ..., -72., -72., -72.],
[ 5., 9., 8., ..., -70., -70., -72.],
[ 4., 8., 9., ..., -69., -72., -73.]],
[[ -31., -92., -60., ..., -118., -119., -120.],
[ -82., -73., -65., ..., -118., -118., -119.],
[ -70., -69., -73., ..., -118., -118., -119.],
...,
[ 2., 5., 1., ..., -70., -70., -69.],
[ 2., 4., 3., ..., -71., -70., -72.],
[ 1., 3., 4., ..., -70., -72., -73.]]]], dtype=float32)}, 'max_percentile': 0.9999}, 'hbdk_dict': {'hbdk_pass_through_params': '--core-num 1 --fast --O3', 'input-source': {'images': 'ddr', '_default_value': 'ddr'}}, 'node_dict': {}}
2022-08-26 13:54:08,280 file: build.py func: build line No: 36 [Fri Aug 26 13:54:08 2022] Start to Horizon NN Model Convert.
2022-08-26 13:54:08,281 file: dict_parser.py func: dict_parser line No: 32 Parsing the input parameter:{'images': {'input_shape': [1, 3, 512, 1024], 'expected_input_type': 'RGB_128', 'original_input_type': 'RGB', 'original_input_layout': 'NCHW', 'scales': array([0.00392157], dtype=float32)}}
2022-08-26 13:54:08,281 file: build.py func: build line No: 248 Parsing the calibration parameter
2022-08-26 13:54:08,281 file: dict_parser.py func: dict_parser line No: 518 Parsing the hbdk parameter:{'hbdk_pass_through_params': '--core-num 1 --fast --O3', 'input-source': {'images': 'ddr', '_default_value': 'ddr'}}
2022-08-26 13:54:08,281 file: build.py func: build line No: 144 HorizonNN version: 0.13.9
2022-08-26 13:54:08,281 file: build.py func: build line No: 148 HBDK version: 3.31.1
2022-08-26 13:54:08,282 file: build.py func: build line No: 36 [Fri Aug 26 13:54:08 2022] Start to parse the onnx model.
2022-08-26 13:54:08,392 file: onnx_parser.py func: onnx_parser line No: 191 Input ONNX model infomation:
ONNX IR version: 7
Opset version: 11
Producer: pytorch1.10
Domain: none
Input name: images, [1, 3, 512, 1024]
Output name: output, [1, 3, 64, 128, 6]
Output name: 522, [1, 3, 32, 64, 6]
Output name: 536, [1, 3, 16, 32, 6]
2022-08-26 13:54:09,142 file: build.py func: build line No: 39 [Fri Aug 26 13:54:09 2022] End to parse the onnx model.
2022-08-26 13:54:09,144 file: build.py func: build line No: 280 Model input names: ['images']
2022-08-26 13:54:09,145 file: dict_parser.py func: dict_parser line No: 288 Create a preprocessing operator for input_name images with means=None, std=[254.99998492], original_input_layout=NCHW, color convert from 'RGB' to 'RGB'.
2022-08-26 13:54:09,605 file: build.py func: build line No: 542 Saving the original float model: bestnoGrid_512x1024_rgb_original_float_model.onnx.
2022-08-26 13:54:09,605 file: build.py func: build line No: 36 [Fri Aug 26 13:54:09 2022] Start to optimize the model.
2022-08-26 13:54:10,428 file: build.py func: build line No: 39 [Fri Aug 26 13:54:10 2022] End to optimize the model.
2022-08-26 13:54:10,527 file: build.py func: build line No: 558 Saving the optimized model: bestnoGrid_512x1024_rgb_optimized_float_model.onnx.
2022-08-26 13:54:10,527 file: build.py func: build line No: 36 [Fri Aug 26 13:54:10 2022] Start to calibrate the model.
2022-08-26 13:54:10,527 file: calibration_data_set.py func: calibration_data_set line No: 67 There are 100 samples in the calibration data set.
2022-08-26 13:54:11,087 file: max_calibrater.py func: max_calibrater line No: 66 Run calibration model with max-percentile=0.999900 method.
2022-08-26 13:54:19,743 file: calibrater.py func: calibrater line No: 212 Reset batch_size=1 and execute calibration again...
2022-08-26 13:55:56,867 file: build.py func: build line No: 39 [Fri Aug 26 13:55:56 2022] End to calibrate the model.
2022-08-26 13:55:56,868 file: build.py func: build line No: 36 [Fri Aug 26 13:55:56 2022] Start to quantize the model.
2022-08-26 13:56:27,188 file: build.py func: build line No: 39 [Fri Aug 26 13:56:27 2022] End to quantize the model.
2022-08-26 13:56:27,979 file: build.py func: build line No: 572 Saving the quantized model: bestnoGrid_512x1024_rgb_quantized_model.onnx.
2022-08-26 13:56:30,528 file: build.py func: build line No: 36 [Fri Aug 26 13:56:30 2022] Start to compile the model with march bernoulli2.
2022-08-26 13:56:31,687 file: hybrid_build.py func: hybrid_build line No: 123 Compile submodel: torch-jit-export_subgraph_0
2022-08-26 13:56:33,496 file: hbdk_cc.py func: hbdk_cc line No: 95 hbdk-cc parameters:['--core-num', '1', '--fast', '--O3', '--input-layout', 'NHWC', '--output-layout', 'NCHW', '--input-source', 'ddr']
2022-08-26 13:56:33,496 file: hbdk_cc.py func: hbdk_cc line No: 96 hbdk-cc command used:hbdk-cc -f hbir -m /tmp/tmpuxo9_i2j/torch-jit-export_subgraph_0.bin -o /tmp/tmpuxo9_i2j/torch-jit-export_subgraph_0.hbm --march bernoulli2 --progressbar --core-num 1 --fast --O3 --input-layout NHWC --output-layout NCHW --input-source ddr
2022-08-26 13:56:33,559 file: tool_utils.py func: tool_utils line No: 293 INFO: "-j" or "--jobs" is not specified, launch 8 threads for optimization
2022-08-26 13:56:34,127 file: tool_utils.py func: tool_utils line No: 293 INFO: Layer "Mul_2" will be executed on CPU
2022-08-26 13:56:34,127 file: tool_utils.py func: tool_utils line No: 293 INFO: Layer "Mul_5" will be executed on CPU
2022-08-26 13:56:34,127 file: tool_utils.py func: tool_utils line No: 293 INFO: Layer "Mul_8" will be executed on CPU
2022-08-26 13:56:34,127 file: tool_utils.py func: tool_utils line No: 293 INFO: Layer "Mul_11" will be executed on CPU
2022-08-26 13:56:34,127 file: tool_utils.py func: tool_utils line No: 293 INFO: Layer "Mul_14" will be executed on CPU
2022-08-26 13:56:34,127 file: tool_utils.py func: tool_utils line No: 293 INFO: Layer "Mul_17" will be executed on CPU
2022-08-26 13:56:34,127 file: tool_utils.py func: tool_utils line No: 293 INFO: Layer "Mul_20" will be executed on CPU
2022-08-26 13:56:34,127 file: tool_utils.py func: tool_utils line No: 293 INFO: Layer "Mul_23" will be executed on CPU
2022-08-26 13:56:34,127 file: tool_utils.py func: tool_utils line No: 293 INFO: Layer "Mul_26" will be executed on CPU
2022-08-26 13:56:34,127 file: tool_utils.py func: tool_utils line No: 293 INFO: Layer "Mul_29" will be executed on CPU
2022-08-26 13:56:34,127 file: tool_utils.py func: tool_utils line No: 293 INFO: Layer "Mul_33" will be executed on CPU
2022-08-26 13:56:34,127 file: tool_utils.py func: tool_utils line No: 293 INFO: Layer "Mul_37" will be executed on CPU
2022-08-26 13:56:34,127 file: tool_utils.py func: tool_utils line No: 293 INFO: Layer "Mul_40" will be executed on CPU
2022-08-26 13:56:34,127 file: tool_utils.py func: tool_utils line No: 293 INFO: Layer "Mul_43" will be executed on CPU
2022-08-26 13:56:34,127 file: tool_utils.py func: tool_utils line No: 293 INFO: Layer "Mul_47" will be executed on CPU
2022-08-26 13:56:34,128 file: tool_utils.py func: tool_utils line No: 293 INFO: Layer "Mul_50" will be executed on CPU
2022-08-26 13:56:34,128 file: tool_utils.py func: tool_utils line No: 293 INFO: Layer "Mul_53" will be executed on CPU
2022-08-26 13:56:34,128 file: tool_utils.py func: tool_utils line No: 293 INFO: Layer "Mul_56" will be executed on CPU
2022-08-26 13:56:34,128 file: tool_utils.py func: tool_utils line No: 293 INFO: Layer "Mul_59" will be executed on CPU
2022-08-26 13:56:34,128 file: tool_utils.py func: tool_utils line No: 293 INFO: Layer "Mul_62" will be executed on CPU
2022-08-26 13:56:34,128 file: tool_utils.py func: tool_utils line No: 293 INFO: Layer "Mul_66" will be executed on CPU
2022-08-26 13:56:34,128 file: tool_utils.py func: tool_utils line No: 293 INFO: Layer "Mul_70" will be executed on CPU
2022-08-26 13:56:34,128 file: tool_utils.py func: tool_utils line No: 293 INFO: Layer "Mul_73" will be executed on CPU
2022-08-26 13:56:34,128 file: tool_utils.py func: tool_utils line No: 293 INFO: Layer "Mul_197" will be executed on CPU
2022-08-26 13:56:34,128 file: tool_utils.py func: tool_utils line No: 293 INFO: Layer "Mul_76" will be executed on CPU
2022-08-26 13:56:34,128 file: tool_utils.py func: tool_utils line No: 293 INFO: Layer "Mul_80" will be executed on CPU
2022-08-26 13:56:34,128 file: tool_utils.py func: tool_utils line No: 293 INFO: Layer "Mul_83" will be executed on CPU
2022-08-26 13:56:34,128 file: tool_utils.py func: tool_utils line No: 293 INFO: Layer "Mul_86" will be executed on CPU
2022-08-26 13:56:34,128 file: tool_utils.py func: tool_utils line No: 293 INFO: Layer "Mul_89" will be executed on CPU
2022-08-26 13:56:34,128 file: tool_utils.py func: tool_utils line No: 293 INFO: Layer "Mul_92" will be executed on CPU
2022-08-26 13:56:34,128 file: tool_utils.py func: tool_utils line No: 293 INFO: Layer "Mul_95" will be executed on CPU
2022-08-26 13:56:34,128 file: tool_utils.py func: tool_utils line No: 293 INFO: Layer "Mul_99" will be executed on CPU
2022-08-26 13:56:34,128 file: tool_utils.py func: tool_utils line No: 293 INFO: Layer "Mul_103" will be executed on CPU
2022-08-26 13:56:34,129 file: tool_utils.py func: tool_utils line No: 293 INFO: Layer "Mul_106" will be executed on CPU
2022-08-26 13:56:34,129 file: tool_utils.py func: tool_utils line No: 293 INFO: Layer "Mul_166" will be executed on CPU
2022-08-26 13:56:34,129 file: tool_utils.py func: tool_utils line No: 293 INFO: Layer "Mul_109" will be executed on CPU
2022-08-26 13:56:34,129 file: tool_utils.py func: tool_utils line No: 293 INFO: Layer "Mul_113" will be executed on CPU
2022-08-26 13:56:34,129 file: tool_utils.py func: tool_utils line No: 293 INFO: Layer "Mul_116" will be executed on CPU
2022-08-26 13:56:34,129 file: tool_utils.py func: tool_utils line No: 293 INFO: Layer "Mul_119" will be executed on CPU
2022-08-26 13:56:34,129 file: tool_utils.py func: tool_utils line No: 293 INFO: Layer "Mul_122" will be executed on CPU
2022-08-26 13:56:34,129 file: tool_utils.py func: tool_utils line No: 293 INFO: Layer "Mul_125" will be executed on CPU
2022-08-26 13:56:34,129 file: tool_utils.py func: tool_utils line No: 293 INFO: Layer "Mul_128" will be executed on CPU
2022-08-26 13:56:34,129 file: tool_utils.py func: tool_utils line No: 293 INFO: Layer "Mul_132" will be executed on CPU
2022-08-26 13:56:34,129 file: tool_utils.py func: tool_utils line No: 293 INFO: Layer "Mul_135" will be executed on CPU
2022-08-26 13:56:34,129 file: tool_utils.py func: tool_utils line No: 293 INFO: Layer "Mul_154" will be executed on CPU
2022-08-26 13:56:34,129 file: tool_utils.py func: tool_utils line No: 293 INFO: Layer "Mul_138" will be executed on CPU
2022-08-26 13:56:34,129 file: tool_utils.py func: tool_utils line No: 293 INFO: Layer "Mul_141" will be executed on CPU
2022-08-26 13:56:34,129 file: tool_utils.py func: tool_utils line No: 293 INFO: Layer "Mul_148" will be executed on CPU
2022-08-26 13:56:34,129 file: tool_utils.py func: tool_utils line No: 293 INFO: Layer "Mul_151" will be executed on CPU
2022-08-26 13:56:34,129 file: tool_utils.py func: tool_utils line No: 293 INFO: Layer "Mul_158" will be executed on CPU
2022-08-26 13:56:34,129 file: tool_utils.py func: tool_utils line No: 293 INFO: Layer "Mul_161" will be executed on CPU
2022-08-26 13:56:34,129 file: tool_utils.py func: tool_utils line No: 293 INFO: Layer "Mul_170" will be executed on CPU
2022-08-26 13:56:34,130 file: tool_utils.py func: tool_utils line No: 293 INFO: Layer "Mul_173" will be executed on CPU
2022-08-26 13:56:34,130 file: tool_utils.py func: tool_utils line No: 293 INFO: Layer "Mul_176" will be executed on CPU
2022-08-26 13:56:34,130 file: tool_utils.py func: tool_utils line No: 293 INFO: Layer "Mul_179" will be executed on CPU
2022-08-26 13:56:34,130 file: tool_utils.py func: tool_utils line No: 293 INFO: Layer "Mul_182" will be executed on CPU
2022-08-26 13:56:34,130 file: tool_utils.py func: tool_utils line No: 293 INFO: Layer "Mul_185" will be executed on CPU
2022-08-26 13:56:34,130 file: tool_utils.py func: tool_utils line No: 293 INFO: Layer "Mul_189" will be executed on CPU
2022-08-26 13:56:34,130 file: tool_utils.py func: tool_utils line No: 293 INFO: Layer "Mul_192" will be executed on CPU
2022-08-26 13:56:34,130 file: tool_utils.py func: tool_utils line No: 293 INFO: Layer "Mul_201" will be executed on CPU
2022-08-26 13:56:34,130 file: tool_utils.py func: tool_utils line No: 293 INFO: Layer "Mul_204" will be executed on CPU
2022-08-26 13:56:34,130 file: tool_utils.py func: tool_utils line No: 293 INFO: Layer "Mul_207" will be executed on CPU
2022-08-26 13:56:34,130 file: tool_utils.py func: tool_utils line No: 293 INFO: Layer "Mul_210" will be executed on CPU
2022-08-26 13:56:34,130 file: tool_utils.py func: tool_utils line No: 293 INFO: Layer "Mul_213" will be executed on CPU
2022-08-26 13:56:34,130 file: tool_utils.py func: tool_utils line No: 293 INFO: Layer "Mul_216" will be executed on CPU
2022-08-26 13:56:34,130 file: tool_utils.py func: tool_utils line No: 293 INFO: Layer "Mul_220" will be executed on CPU
2022-08-26 13:56:34,130 file: tool_utils.py func: tool_utils line No: 293 INFO: Layer "Mul_224" will be executed on CPU
2022-08-26 13:56:34,130 file: tool_utils.py func: tool_utils line No: 293 INFO: Layer "Mul_227" will be executed on CPU
2022-08-26 13:56:34,130 file: tool_utils.py func: tool_utils line No: 293 INFO: Layer "Mul_289" will be executed on CPU
2022-08-26 13:56:34,130 file: tool_utils.py func: tool_utils line No: 293 INFO: Layer "Mul_230" will be executed on CPU
2022-08-26 13:56:34,131 file: tool_utils.py func: tool_utils line No: 293 INFO: Layer "Mul_234" will be executed on CPU
2022-08-26 13:56:34,131 file: tool_utils.py func: tool_utils line No: 293 INFO: Layer "Mul_237" will be executed on CPU
2022-08-26 13:56:34,131 file: tool_utils.py func: tool_utils line No: 293 INFO: Layer "Mul_240" will be executed on CPU
2022-08-26 13:56:34,131 file: tool_utils.py func: tool_utils line No: 293 INFO: Layer "Mul_243" will be executed on CPU
2022-08-26 13:56:34,131 file: tool_utils.py func: tool_utils line No: 293 INFO: Layer "Mul_246" will be executed on CPU
2022-08-26 13:56:34,131 file: tool_utils.py func: tool_utils line No: 293 INFO: Layer "Mul_249" will be executed on CPU
2022-08-26 13:56:34,131 file: tool_utils.py func: tool_utils line No: 293 INFO: Layer "Mul_253" will be executed on CPU
2022-08-26 13:56:34,131 file: tool_utils.py func: tool_utils line No: 293 INFO: Layer "Mul_257" will be executed on CPU
2022-08-26 13:56:34,131 file: tool_utils.py func: tool_utils line No: 293 INFO: Layer "Mul_260" will be executed on CPU
2022-08-26 13:56:34,131 file: tool_utils.py func: tool_utils line No: 293 INFO: Layer "Mul_292" will be executed on CPU
2022-08-26 13:56:34,131 file: tool_utils.py func: tool_utils line No: 293 INFO: Layer "Mul_263" will be executed on CPU
2022-08-26 13:56:34,131 file: tool_utils.py func: tool_utils line No: 293 INFO: Layer "Mul_267" will be executed on CPU
2022-08-26 13:56:34,131 file: tool_utils.py func: tool_utils line No: 293 INFO: Layer "Mul_270" will be executed on CPU
2022-08-26 13:56:34,131 file: tool_utils.py func: tool_utils line No: 293 INFO: Layer "Mul_273" will be executed on CPU
2022-08-26 13:56:34,131 file: tool_utils.py func: tool_utils line No: 293 INFO: Layer "Mul_276" will be executed on CPU
2022-08-26 13:56:34,131 file: tool_utils.py func: tool_utils line No: 293 INFO: Layer "Mul_279" will be executed on CPU
2022-08-26 13:56:34,131 file: tool_utils.py func: tool_utils line No: 293 INFO: Layer "Mul_282" will be executed on CPU
2022-08-26 13:56:34,131 file: tool_utils.py func: tool_utils line No: 293 INFO: Layer "Mul_286" will be executed on CPU
2022-08-26 13:56:34,131 file: tool_utils.py func: tool_utils line No: 293 INFO: Layer "Mul_295" will be executed on CPU
2022-08-26 13:56:38,994 file: tool_utils.py func: tool_utils line No: 293 consumed time 5.45099
2022-08-26 13:56:39,218 file: tool_utils.py func: tool_utils line No: 291 Performance information does not include operators in the model running on the CPU
2022-08-26 13:56:39,272 file: tool_utils.py func: tool_utils line No: 293 FPS=3.5, latency = 285675.9 us (see torch-jit-export_subgraph_0.html)
2022-08-26 13:56:39,734 file: build.py func: build line No: 39 [Fri Aug 26 13:56:39 2022] End to compile the model with march bernoulli2.
2022-08-26 13:56:39,737 file: node_info.py func: node_info line No: 54 The converted model node information:
============================================================================================================================================
Node ON Subgraph Type Cosine Similarity Threshold
--------------------------------------------------------------------------------------------------------------------------------------------
HZ_PREPROCESS_FOR_images BPU id(0) HzSQuantizedPreprocess 1.000098 127.000000
Conv_0 BPU id(0) HzSQuantizedConv 0.998541 1.000000
Mul_2 BPU id(0) HzLut 0.994066 32.281738
Conv_3 BPU id(0) HzSQuantizedConv 0.990379 32.281738
Mul_5 BPU id(0) HzLut 0.985957 63.459129
Conv_6 BPU id(0) HzSQuantizedConv 0.993448 63.459129
Mul_8 BPU id(0) HzLut 0.989066 31.802715
Conv_9 BPU id(0) HzSQuantizedConv 0.984555 31.802715
Mul_11 BPU id(0) HzLut 0.984094 15.213523
Conv_12 BPU id(0) HzSQuantizedConv 0.984001 15.213519
Mul_14 BPU id(0) HzLut 0.977366 10.646603
Conv_15 BPU id(0) HzSQuantizedConv 0.989511 15.213519
Mul_17 BPU id(0) HzLut 0.989287 11.539020
Conv_18 BPU id(0) HzSQuantizedConv 0.984346 11.538907
Mul_20 BPU id(0) HzLut 0.983090 9.402477
Conv_21 BPU id(0) HzSQuantizedConv 0.986199 9.401702
Mul_23 BPU id(0) HzLut 0.987597 7.751611
Conv_24 BPU id(0) HzSQuantizedConv 0.988066 7.748278
Mul_26 BPU id(0) HzLut 0.971324 7.821295
Conv_27 BPU id(0) HzSQuantizedConv 0.972039 7.818159
Mul_29 BPU id(0) HzLut 0.972212 7.078066
UNIT_CONV_FOR_222_0.050398834049702_TO_FUSE_SCALE BPU id(0) HzSQuantizedConv
UNIT_CONV_FOR_216_0.050398834049702_TO_FUSE_SCALE BPU id(0) HzSQuantizedConv
UNIT_CONV_FOR_210_0.050398834049702_TO_FUSE_SCALE BPU id(0) HzSQuantizedConv
UNIT_CONV_FOR_207_0.050398834049702_TO_FUSE_SCALE BPU id(0) HzSQuantizedConv
Concat_30 BPU id(0) Concat 0.981200 7.072101
Conv_31 BPU id(0) HzSQuantizedConv 0.978548 6.400652
Mul_33 BPU id(0) HzLut 0.958466 8.184521
MaxPool_34 BPU id(0) HzQuantizedMaxPool 0.970248 8.182239
Conv_35 BPU id(0) HzSQuantizedConv 0.977788 8.182239
Mul_37 BPU id(0) HzLut 0.970322 7.967760
Conv_38 BPU id(0) HzSQuantizedConv 0.973804 8.182239
Mul_40 BPU id(0) HzLut 0.946506 7.043839
Conv_41 BPU id(0) HzSQuantizedConv 0.961802 7.037697
Mul_43 BPU id(0) HzLut 0.957318 5.973554
UNIT_CONV_FOR_236_0.043400615453720_TO_FUSE_SCALE BPU id(0) HzSQuantizedConv
UNIT_CONV_FOR_230_0.043400615453720_TO_FUSE_SCALE BPU id(0) HzSQuantizedConv
Concat_44 BPU id(0) Concat 0.963017 5.958388
Conv_45 BPU id(0) HzSQuantizedConv 0.965473 5.511878
Mul_47 BPU id(0) HzLut 0.961574 5.669378
Conv_48 BPU id(0) HzSQuantizedConv 0.972351 5.511878
Mul_50 BPU id(0) HzLut 0.967739 6.487732
Conv_51 BPU id(0) HzSQuantizedConv 0.970819 6.477873
Mul_53 BPU id(0) HzLut 0.945414 5.980057
Conv_54 BPU id(0) HzSQuantizedConv 0.965077 5.964973
Mul_56 BPU id(0) HzLut 0.935662 6.605816
Conv_57 BPU id(0) HzSQuantizedConv 0.968303 6.596895
Mul_59 BPU id(0) HzLut 0.924067 6.421814
Conv_60 BPU id(0) HzSQuantizedConv 0.944267 6.411391
Mul_62 BPU id(0) HzLut 0.928502 7.110543
UNIT_CONV_FOR_255_0.041746675968170_TO_FUSE_SCALE BPU id(0) HzSQuantizedConv
UNIT_CONV_FOR_249_0.041746675968170_TO_FUSE_SCALE BPU id(0) HzSQuantizedConv
UNIT_CONV_FOR_243_0.041746675968170_TO_FUSE_SCALE BPU id(0) HzSQuantizedConv
UNIT_CONV_FOR_240_0.041746675968170_TO_FUSE_SCALE BPU id(0) HzSQuantizedConv
Concat_63 BPU id(0) Concat 0.950451 7.104743
Conv_64 BPU id(0) HzSQuantizedConv 0.964344 5.301828
Mul_66 BPU id(0) HzLut 0.927197 6.157488
MaxPool_67 BPU id(0) HzQuantizedMaxPool 0.938232 6.144477
Conv_68 BPU id(0) HzSQuantizedConv 0.949156 6.144477
Mul_70 BPU id(0) HzLut 0.936773 6.049080
Conv_71 BPU id(0) HzSQuantizedConv 0.962659 6.144477
Mul_73 BPU id(0) HzLut 0.911103 6.246506
Conv_74 BPU id(0) HzSQuantizedConv 0.945874 6.234428
Mul_76 BPU id(0) HzLut 0.932619 6.315156
UNIT_CONV_FOR_269_0.044019531458616_TO_FUSE_SCALE BPU id(0) HzSQuantizedConv
UNIT_CONV_FOR_263_0.044019531458616_TO_FUSE_SCALE BPU id(0) HzSQuantizedConv
Concat_77 BPU id(0) Concat 0.933847 6.303755
Conv_78 BPU id(0) HzSQuantizedConv 0.950315 5.590480
Mul_80 BPU id(0) HzLut 0.932649 6.268908
Conv_81 BPU id(0) HzSQuantizedConv 0.961232 5.590480
Mul_83 BPU id(0) HzLut 0.934935 5.993232
Conv_84 BPU id(0) HzSQuantizedConv 0.967016 5.978312
Mul_86 BPU id(0) HzLut 0.931729 6.399443
Conv_87 BPU id(0) HzSQuantizedConv 0.965690 6.388822
Mul_89 BPU id(0) HzLut 0.930818 7.192347
Conv_90 BPU id(0) HzSQuantizedConv 0.967747 7.186939
Mul_92 BPU id(0) HzLut 0.925496 8.409444
Conv_93 BPU id(0) HzSQuantizedConv 0.956000 8.407571
Mul_95 BPU id(0) HzLut 0.919443 8.617043
UNIT_CONV_FOR_288_0.044620282948017_TO_FUSE_SCALE BPU id(0) HzSQuantizedConv
UNIT_CONV_FOR_282_0.044620282948017_TO_FUSE_SCALE BPU id(0) HzSQuantizedConv
UNIT_CONV_FOR_276_0.044620282948017_TO_FUSE_SCALE BPU id(0) HzSQuantizedConv
UNIT_CONV_FOR_273_0.044620282948017_TO_FUSE_SCALE BPU id(0) HzSQuantizedConv
Concat_96 BPU id(0) Concat 0.929075 8.615483
Conv_97 BPU id(0) HzSQuantizedConv 0.962875 5.666776
Mul_99 BPU id(0) HzLut 0.917747 7.160811
MaxPool_100 BPU id(0) HzQuantizedMaxPool 0.929042 7.155255
Conv_101 BPU id(0) HzSQuantizedConv 0.952399 7.155255
Mul_103 BPU id(0) HzLut 0.932655 6.720006
Conv_104 BPU id(0) HzSQuantizedConv 0.939257 7.155255
Mul_106 BPU id(0) HzLut 0.903185 6.944000
Conv_107 BPU id(0) HzSQuantizedConv 0.944888 6.937310
Mul_109 BPU id(0) HzLut 0.923381 6.514184
UNIT_CONV_FOR_302_0.046682987362146_TO_FUSE_SCALE BPU id(0) HzSQuantizedConv
UNIT_CONV_FOR_296_0.046682987362146_TO_FUSE_SCALE BPU id(0) HzSQuantizedConv
Concat_110 BPU id(0) Concat 0.927380 6.504543
Conv_111 BPU id(0) HzSQuantizedConv 0.944338 5.928740
Mul_113 BPU id(0) HzLut 0.937306 7.197671
Conv_114 BPU id(0) HzSQuantizedConv 0.962094 5.928740
Mul_116 BPU id(0) HzLut 0.940048 6.995309
Conv_117 BPU id(0) HzSQuantizedConv 0.971765 6.988907
Mul_119 BPU id(0) HzLut 0.954245 7.118933
Conv_120 BPU id(0) HzSQuantizedConv 0.975834 7.113173
Mul_122 BPU id(0) HzLut 0.951499 7.466287
Conv_123 BPU id(0) HzSQuantizedConv 0.968213 7.462018
Mul_125 BPU id(0) HzLut 0.953309 7.606811
Conv_126 BPU id(0) HzSQuantizedConv 0.965234 7.603032
Mul_128 BPU id(0) HzLut 0.947958 6.971341
UNIT_CONV_FOR_321_0.049743555486202_TO_FUSE_SCALE BPU id(0) HzSQuantizedConv
UNIT_CONV_FOR_315_0.049743555486202_TO_FUSE_SCALE BPU id(0) HzSQuantizedConv
UNIT_CONV_FOR_309_0.049743555486202_TO_FUSE_SCALE BPU id(0) HzSQuantizedConv
UNIT_CONV_FOR_306_0.049743555486202_TO_FUSE_SCALE BPU id(0) HzSQuantizedConv
Concat_129 BPU id(0) Concat 0.941920 6.964805
Conv_130 BPU id(0) HzSQuantizedConv 0.958062 6.317431
Mul_132 BPU id(0) HzLut 0.939274 6.987350
Conv_133 BPU id(0) HzSQuantizedConv 0.954735 6.980902
Mul_135 BPU id(0) HzLut 0.943819 7.058767
Conv_136 BPU id(0) HzSQuantizedConv 0.969077 7.052702
Mul_138 BPU id(0) HzLut 0.963112 6.342157
Conv_139 BPU id(0) HzSQuantizedConv 0.971134 6.331011
Mul_141 BPU id(0) HzLut 0.969268 5.027144
MaxPool_142 BPU id(0) HzQuantizedMaxPool 0.988273 4.994393
MaxPool_143 BPU id(0) HzQuantizedMaxPool 0.993236 4.994393
MaxPool_144 BPU id(0) HzQuantizedMaxPool 0.995166 4.994393
UNIT_CONV_FOR_334_0.054788149893284_TO_FUSE_SCALE BPU id(0) HzSQuantizedConv
UNIT_CONV_FOR_335_0.054788149893284_TO_FUSE_SCALE BPU id(0) HzSQuantizedConv
UNIT_CONV_FOR_336_0.054788149893284_TO_FUSE_SCALE BPU id(0) HzSQuantizedConv
UNIT_CONV_FOR_337_0.054788149893284_TO_FUSE_SCALE BPU id(0) HzSQuantizedConv
Concat_145 BPU id(0) Concat 0.992403 4.994393
Conv_146 BPU id(0) HzSQuantizedConv 0.984480 6.958095
Mul_148 BPU id(0) HzLut 0.975389 6.548092
Conv_149 BPU id(0) HzSQuantizedConv 0.985317 6.538723
Mul_151 BPU id(0) HzLut 0.979218 7.879077
Conv_152 BPU id(0) HzSQuantizedConv 0.949529 6.980902
Mul_154 BPU id(0) HzLut 0.939362 6.524849
UNIT_CONV_FOR_344_0.044920600950718_TO_FUSE_SCALE BPU id(0) HzSQuantizedConv
UNIT_CONV_FOR_347_0.044920600950718_TO_FUSE_SCALE BPU id(0) HzSQuantizedConv
Concat_155 BPU id(0) Concat 0.957727 7.876095
Conv_156 BPU id(0) HzSQuantizedConv 0.970217 5.704916
Mul_158 BPU id(0) HzLut 0.950313 6.509077
Conv_159 BPU id(0) HzSQuantizedConv 0.967358 6.499393
Mul_161 BPU id(0) HzLut 0.951231 5.964277
Resize_163 BPU id(0) HzQuantizedResizeUpsample 0.951205 5.948994
Conv_164 BPU id(0) HzSQuantizedConv 0.930663 7.155255
Mul_166 BPU id(0) HzLut 0.917236 6.878067
UNIT_CONV_FOR_362_0.046291559934616_TO_FUSE_SCALE BPU id(0) HzSQuantizedConv
UNIT_CONV_FOR_359_0.046291559934616_TO_FUSE_SCALE BPU id(0) HzSQuantizedConv
Concat_167 BPU id(0) Concat 0.926999 6.870989
Conv_168 BPU id(0) HzSQuantizedConv 0.937832 5.879028
Mul_170 BPU id(0) HzLut 0.918443 6.668640
Conv_171 BPU id(0) HzSQuantizedConv 0.958103 5.879028
Mul_173 BPU id(0) HzLut 0.898600 6.239067
Conv_174 BPU id(0) HzSQuantizedConv 0.945576 6.226913
Mul_176 BPU id(0) HzLut 0.919371 6.600075
Conv_177 BPU id(0) HzSQuantizedConv 0.948696 6.591109
Mul_179 BPU id(0) HzLut 0.904339 7.151003
Conv_180 BPU id(0) HzSQuantizedConv 0.935511 7.145401
Mul_182 BPU id(0) HzLut 0.872627 6.765368
Conv_183 BPU id(0) HzSQuantizedConv 0.890166 6.757576
Mul_185 BPU id(0) HzLut 0.836318 7.311767
UNIT_CONV_FOR_381_0.041634473949671_TO_FUSE_SCALE BPU id(0) HzSQuantizedConv
UNIT_CONV_FOR_378_0.041634473949671_TO_FUSE_SCALE BPU id(0) HzSQuantizedConv
UNIT_CONV_FOR_375_0.041634473949671_TO_FUSE_SCALE BPU id(0) HzSQuantizedConv
UNIT_CONV_FOR_372_0.041634473949671_TO_FUSE_SCALE BPU id(0) HzSQuantizedConv
UNIT_CONV_FOR_369_0.041634473949671_TO_FUSE_SCALE BPU id(0) HzSQuantizedConv
UNIT_CONV_FOR_366_0.041634473949671_TO_FUSE_SCALE BPU id(0) HzSQuantizedConv
Concat_186 BPU id(0) Concat 0.898010 7.306888
Conv_187 BPU id(0) HzSQuantizedConv 0.928900 5.287578
Mul_189 BPU id(0) HzLut 0.902110 6.336999
Conv_190 BPU id(0) HzSQuantizedConv 0.916074 6.325805
Mul_192 BPU id(0) HzLut 0.905608 4.728204
Resize_194 BPU id(0) HzQuantizedResizeUpsample 0.905633 4.686762
Conv_195 BPU id(0) HzSQuantizedConv 0.945224 6.144477
Mul_197 BPU id(0) HzLut 0.952293 5.045136
UNIT_CONV_FOR_396_0.037173002958298_TO_FUSE_SCALE BPU id(0) HzSQuantizedConv
UNIT_CONV_FOR_393_0.037173002958298_TO_FUSE_SCALE BPU id(0) HzSQuantizedConv
Concat_198 BPU id(0) Concat 0.935812 5.012850
Conv_199 BPU id(0) HzSQuantizedConv 0.933212 4.720972
Mul_201 BPU id(0) HzLut 0.906805 5.381692
Conv_202 BPU id(0) HzSQuantizedConv 0.967688 4.720972
Mul_204 BPU id(0) HzLut 0.974547 4.979865
Conv_205 BPU id(0) HzSQuantizedConv 0.953990 4.945862
Mul_207 BPU id(0) HzLut 0.940482 4.967651
Conv_208 BPU id(0) HzSQuantizedConv 0.932502 4.933318
Mul_210 BPU id(0) HzLut 0.900941 5.229174
Conv_211 BPU id(0) HzSQuantizedConv 0.932565 5.201305
Mul_213 BPU id(0) HzLut 0.860486 5.816720
Conv_214 BPU id(0) HzSQuantizedConv 0.894634 5.799453
Mul_216 BPU id(0) HzLut 0.842120 8.357870
UNIT_CONV_FOR_415_0.038036335259676_TO_FUSE_SCALE BPU id(0) HzSQuantizedConv
UNIT_CONV_FOR_412_0.038036335259676_TO_FUSE_SCALE BPU id(0) HzSQuantizedConv
UNIT_CONV_FOR_409_0.038036335259676_TO_FUSE_SCALE BPU id(0) HzSQuantizedConv
UNIT_CONV_FOR_406_0.038036335259676_TO_FUSE_SCALE BPU id(0) HzSQuantizedConv
UNIT_CONV_FOR_403_0.038036335259676_TO_FUSE_SCALE BPU id(0) HzSQuantizedConv
UNIT_CONV_FOR_400_0.038036335259676_TO_FUSE_SCALE BPU id(0) HzSQuantizedConv
Concat_217 BPU id(0) Concat 0.918332 8.355911
Conv_218 BPU id(0) HzSQuantizedConv 0.912137 4.830615
Mul_220 BPU id(0) HzLut 0.915157 6.435207
MaxPool_221 BPU id(0) HzQuantizedMaxPool 0.938658 6.424901
Conv_222 BPU id(0) HzSQuantizedConv 0.890031 6.424901
Mul_224 BPU id(0) HzLut 0.871249 5.845230
Conv_225 BPU id(0) HzSQuantizedConv 0.878951 6.424901
Mul_227 BPU id(0) HzLut 0.849918 6.304708
Conv_228 BPU id(0) HzSQuantizedConv 0.857256 6.293205
Mul_230 BPU id(0) HzLut 0.844115 7.673030
UNIT_CONV_FOR_429_0.045480687171221_TO_FUSE_SCALE BPU id(0) HzSQuantizedConv
UNIT_CONV_FOR_423_0.045480687171221_TO_FUSE_SCALE BPU id(0) HzSQuantizedConv
UNIT_CONV_FOR_385_0.045480687171221_TO_FUSE_SCALE BPU id(0) HzSQuantizedConv
Concat_231 BPU id(0) Concat 0.870669 7.669463
Conv_232 BPU id(0) HzSQuantizedConv 0.890659 5.776047
Mul_234 BPU id(0) HzLut 0.865064 7.888623
Conv_235 BPU id(0) HzSQuantizedConv 0.902488 5.776047
Mul_237 BPU id(0) HzLut 0.837867 6.258560
Conv_238 BPU id(0) HzSQuantizedConv 0.903918 6.246604
Mul_240 BPU id(0) HzLut 0.808462 6.438751
Conv_241 BPU id(0) HzSQuantizedConv 0.886074 6.428476
Mul_243 BPU id(0) HzLut 0.798501 6.377267
Conv_244 BPU id(0) HzSQuantizedConv 0.895350 6.366445
Mul_246 BPU id(0) HzLut 0.791451 7.083099
Conv_247 BPU id(0) HzSQuantizedConv 0.830701 7.077161
Mul_249 BPU id(0) HzLut 0.791265 11.534376
UNIT_CONV_FOR_448_0.050276484340429_TO_FUSE_SCALE BPU id(0) HzSQuantizedConv
UNIT_CONV_FOR_445_0.050276484340429_TO_FUSE_SCALE BPU id(0) HzSQuantizedConv
UNIT_CONV_FOR_442_0.050276484340429_TO_FUSE_SCALE BPU id(0) HzSQuantizedConv
UNIT_CONV_FOR_439_0.050276484340429_TO_FUSE_SCALE BPU id(0) HzSQuantizedConv
UNIT_CONV_FOR_436_0.050276484340429_TO_FUSE_SCALE BPU id(0) HzSQuantizedConv
UNIT_CONV_FOR_433_0.050276484340429_TO_FUSE_SCALE BPU id(0) HzSQuantizedConv
Concat_250 BPU id(0) Concat 0.826699 11.534264
Conv_251 BPU id(0) HzSQuantizedConv 0.855534 6.385114
Mul_253 BPU id(0) HzLut 0.831040 8.266347
MaxPool_254 BPU id(0) HzQuantizedMaxPool 0.884651 8.264223
Conv_255 BPU id(0) HzSQuantizedConv 0.837545 8.264223
Mul_257 BPU id(0) HzLut 0.810718 6.446471
Conv_258 BPU id(0) HzSQuantizedConv 0.809678 8.264223
Mul_260 BPU id(0) HzLut 0.786867 7.847622
Conv_261 BPU id(0) HzSQuantizedConv 0.795951 7.844558
Mul_263 BPU id(0) HzLut 0.792126 8.059669
UNIT_CONV_FOR_462_0.051411226391792_TO_FUSE_SCALE BPU id(0) HzSQuantizedConv
UNIT_CONV_FOR_456_0.051411226391792_TO_FUSE_SCALE BPU id(0) HzSQuantizedConv
UNIT_CONV_FOR_351_0.051411226391792_TO_FUSE_SCALE BPU id(0) HzSQuantizedConv
Concat_264 BPU id(0) Concat 0.867400 8.057123
Conv_265 BPU id(0) HzSQuantizedConv 0.862447 6.529226
Mul_267 BPU id(0) HzLut 0.848651 7.492717
Conv_268 BPU id(0) HzSQuantizedConv 0.870814 6.529226
Mul_270 BPU id(0) HzLut 0.837786 6.437021
Conv_271 BPU id(0) HzSQuantizedConv 0.885424 6.426731
Mul_273 BPU id(0) HzLut 0.830754 6.877800
Conv_274 BPU id(0) HzSQuantizedConv 0.893259 6.870720
Mul_276 BPU id(0) HzLut 0.840015 7.206817
Conv_277 BPU id(0) HzSQuantizedConv 0.898412 7.201477
Mul_279 BPU id(0) HzLut 0.837454 7.803479
Conv_280 BPU id(0) HzSQuantizedConv 0.880100 7.800294
Mul_282 BPU id(0) HzLut 0.886779 9.441513
UNIT_CONV_FOR_481_0.053776361048222_TO_FUSE_SCALE BPU id(0) HzSQuantizedConv
UNIT_CONV_FOR_478_0.053776361048222_TO_FUSE_SCALE BPU id(0) HzSQuantizedConv
UNIT_CONV_FOR_475_0.053776361048222_TO_FUSE_SCALE BPU id(0) HzSQuantizedConv
UNIT_CONV_FOR_472_0.053776361048222_TO_FUSE_SCALE BPU id(0) HzSQuantizedConv
UNIT_CONV_FOR_469_0.053776361048222_TO_FUSE_SCALE BPU id(0) HzSQuantizedConv
UNIT_CONV_FOR_466_0.053776361048222_TO_FUSE_SCALE BPU id(0) HzSQuantizedConv
Concat_283 BPU id(0) Concat 0.853673 9.440763
Conv_284 BPU id(0) HzSQuantizedConv 0.859399 6.829598
Mul_286 BPU id(0) HzLut 0.811444 9.005980
Conv_287 BPU id(0) HzSQuantizedConv 0.900063 6.424901
Mul_289 BPU id(0) HzLut 0.920524 14.068359
Conv_290 BPU id(0) HzSQuantizedConv 0.858244 8.264223
Mul_292 BPU id(0) HzLut 0.869652 14.488209
Conv_293 BPU id(0) HzSQuantizedConv 0.849548 9.004876
Mul_295 BPU id(0) HzLut 0.819411 14.508881
Conv_296 BPU id(0) HzSQuantizedConv 0.994889 14.068348
Reshape_297 CPU -- Reshape
Transpose_298 CPU -- Transpose
Conv_299 BPU id(0) HzSQuantizedConv 0.988904 14.488202
Reshape_300 CPU -- Reshape
Transpose_301 CPU -- Transpose
Conv_302 BPU id(0) HzSQuantizedConv 0.976300 14.508874
Reshape_303 CPU -- Reshape
Transpose_304 CPU -- Transpose
2022-08-26 13:56:39,738 file: build.py func: build line No: 631 The quantify model output:
================================================================================
Node Cosine Similarity L1 Distance L2 Distance Chebyshev Distance
--------------------------------------------------------------------------------
Transpose_298 -- -- -- --
Transpose_301 -- -- -- --
Transpose_304 -- -- -- --
2022-08-26 13:56:39,739 file: build.py func: build line No: 39 [Fri Aug 26 13:56:39 2022] End to Horizon NN Model Convert.
2022-08-26 13:56:40,076 file: hb_mapper_makertbin.py func: hb_mapper_makertbin line No: 640 start convert to *.bin file....
2022-08-26 13:56:40,119 file: onnx2horizonrt.py func: onnx2horizonrt line No: 3854 ONNX model output num : 3
2022-08-26 13:56:40,120 file: onnx2horizonrt.py func: onnx2horizonrt line No: 3720 ############# model deps info #############
2022-08-26 13:56:40,120 file: onnx2horizonrt.py func: onnx2horizonrt line No: 3722 hb_mapper version : 1.8.7
2022-08-26 13:56:40,120 file: onnx2horizonrt.py func: onnx2horizonrt line No: 3725 hbdk version : 3.31.1
2022-08-26 13:56:40,120 file: onnx2horizonrt.py func: onnx2horizonrt line No: 3727 hbdk runtime version: 3.14.5
2022-08-26 13:56:40,120 file: onnx2horizonrt.py func: onnx2horizonrt line No: 3730 horizon_nn version : 0.13.9
2022-08-26 13:56:40,120 file: onnx2horizonrt.py func: onnx2horizonrt line No: 3733 ############# model_parameters info #############
2022-08-26 13:56:40,120 file: onnx2horizonrt.py func: onnx2horizonrt line No: 3739 onnx_model : /data/codes/best/best_noGrid.onnx
2022-08-26 13:56:40,120 file: onnx2horizonrt.py func: onnx2horizonrt line No: 3740 BPU march : bernoulli2
2022-08-26 13:56:40,120 file: onnx2horizonrt.py func: onnx2horizonrt line No: 3741 layer_out_dump : False
2022-08-26 13:56:40,120 file: onnx2horizonrt.py func: onnx2horizonrt line No: 3742 log_level : DEBUG
2022-08-26 13:56:40,120 file: onnx2horizonrt.py func: onnx2horizonrt line No: 3743 working dir : /data/codes/best/bestnoGrid_model_output
2022-08-26 13:56:40,120 file: onnx2horizonrt.py func: onnx2horizonrt line No: 3744 output_model_file_prefix: bestnoGrid_512x1024_rgb
2022-08-26 13:56:40,120 file: onnx2horizonrt.py func: onnx2horizonrt line No: 3758 ############# input_parameters info #############
2022-08-26 13:56:40,120 file: onnx2horizonrt.py func: onnx2horizonrt line No: 3775 ------------------------------------------
2022-08-26 13:56:40,120 file: onnx2horizonrt.py func: onnx2horizonrt line No: 3777 ---------input info : images ---------
2022-08-26 13:56:40,120 file: onnx2horizonrt.py func: onnx2horizonrt line No: 3778 input_name : images
2022-08-26 13:56:40,120 file: onnx2horizonrt.py func: onnx2horizonrt line No: 3779 input_type_rt : rgb
2022-08-26 13:56:40,120 file: onnx2horizonrt.py func: onnx2horizonrt line No: 3782 input_space&range : regular
2022-08-26 13:56:40,120 file: onnx2horizonrt.py func: onnx2horizonrt line No: 3783 input_layout_rt : NCHW
2022-08-26 13:56:40,120 file: onnx2horizonrt.py func: onnx2horizonrt line No: 3784 input_type_train : rgb
2022-08-26 13:56:40,120 file: onnx2horizonrt.py func: onnx2horizonrt line No: 3785 input_layout_train : NCHW
2022-08-26 13:56:40,120 file: onnx2horizonrt.py func: onnx2horizonrt line No: 3786 norm_type : data_scale
2022-08-26 13:56:40,120 file: onnx2horizonrt.py func: onnx2horizonrt line No: 3787 input_shape : 1x3x512x1024
2022-08-26 13:56:40,121 file: onnx2horizonrt.py func: onnx2horizonrt line No: 3793 scale_value : 0.00392156862745098,
2022-08-26 13:56:40,121 file: onnx2horizonrt.py func: onnx2horizonrt line No: 3795 cal_data_dir : /data/codes/best/calibration_data_rgb
2022-08-26 13:56:40,121 file: onnx2horizonrt.py func: onnx2horizonrt line No: 3796 ---------input info : images end -------
2022-08-26 13:56:40,121 file: onnx2horizonrt.py func: onnx2horizonrt line No: 3797 ------------------------------------------
2022-08-26 13:56:40,121 file: onnx2horizonrt.py func: onnx2horizonrt line No: 3799 ############# calibration_parameters info #############
2022-08-26 13:56:40,121 file: onnx2horizonrt.py func: onnx2horizonrt line No: 3800 preprocess_on : False
2022-08-26 13:56:40,121 file: onnx2horizonrt.py func: onnx2horizonrt line No: 3801 calibration_type: : max
2022-08-26 13:56:40,121 file: onnx2horizonrt.py func: onnx2horizonrt line No: 3807 max_percentile : 0.9999
2022-08-26 13:56:40,121 file: onnx2horizonrt.py func: onnx2horizonrt line No: 3828 ############# compiler_parameters info #############
2022-08-26 13:56:40,121 file: onnx2horizonrt.py func: onnx2horizonrt line No: 3832 hbdk_pass_through_params: --core-num 1 --fast --O3
2022-08-26 13:56:40,121 file: onnx2horizonrt.py func: onnx2horizonrt line No: 3832 input-source : {'images': 'ddr', '_default_value': 'ddr'}
2022-08-26 13:56:40,138 file: layout_util.py func: layout_util line No: 13 set_featuremap_layout start
2022-08-26 13:56:40,164 file: hb_mapper_makertbin.py func: hb_mapper_makertbin line No: 796 Convert to runtime bin file sucessfully!
2022-08-26 13:56:40,164 file: hb_mapper_makertbin.py func: hb_mapper_makertbin line No: 797 End Model Convert
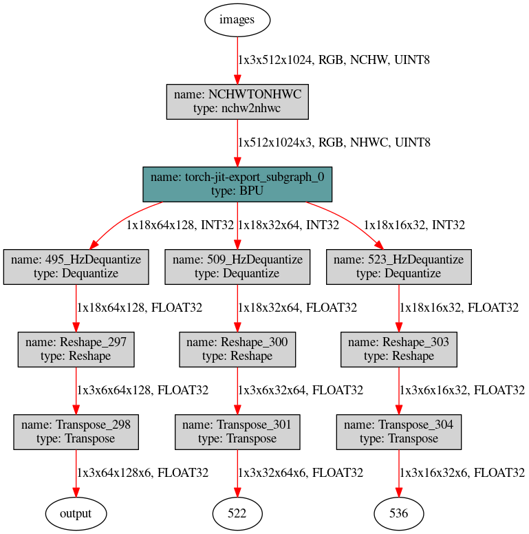
3、使用netron可视化quantized_model.onnx模型(截图了头部和尾部)


4、.bin模型结构

