地平线文档关于yolov5的onnx格式要求

实际模型的onnx

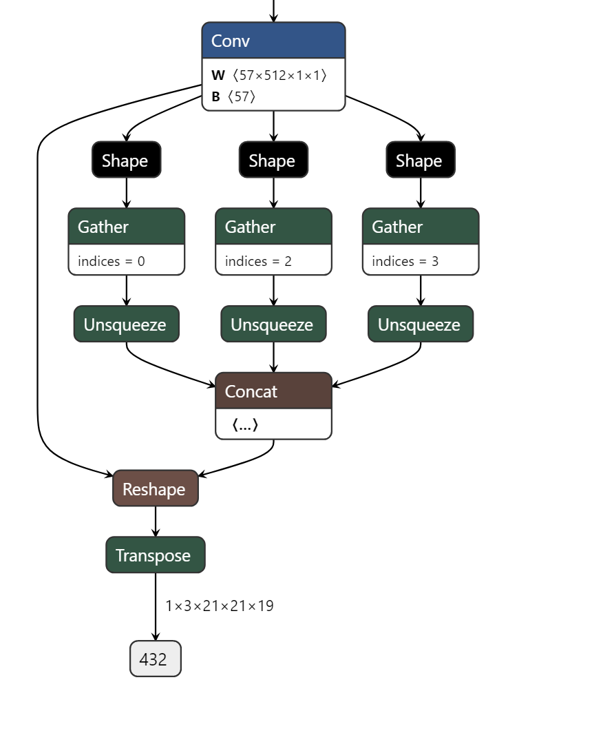
地平线需求的onnx格式

问题1:如果不按照文档中,对onnx修改,直接用咱推理代码是否可行?我这边测试了一些,可推理,类别是对的,不过框是乱的
问题2:能否提供对于开源yolo5的onnx修改code,借鉴一下
地平线文档关于yolov5的onnx格式要求

实际模型的onnx

地平线需求的onnx格式

问题1:如果不按照文档中,对onnx修改,直接用咱推理代码是否可行?我这边测试了一些,可推理,类别是对的,不过框是乱的
问题2:能否提供对于开源yolo5的onnx修改code,借鉴一下


